装配式政策|关于发布湖北省建设工程智慧工地费用标准的通知(试行)
各市、州、直管市、神农架林区住(城)建局,各有关单位: 为推进房屋建筑和市政基础设施工程智慧工地的建设、评价、应用及管理,以信息化、智能化提升工程项目质量安全水平和综合管理效益,助力建筑业高质量发展。依据《关于全面推进全省房屋市政工程智慧工...
各市、州、直管市、神农架林区住(城)建局,各有关单位: 为推进房屋建筑和市政基础设施工程智慧工地的建设、评价、应用及管理,以信息化、智能化提升工程项目质量安全水平和综合管理效益,助力建筑业高质量发展。依据《关于全面推进全省房屋市政工程智慧工...
青海省住房和城乡建设厅关于印发《青海省建筑工程绿色建材使用比例计算细则(试行)》的通知 西宁市城乡建设局、住房保障和房产管理局,海东市、各州住房和城乡建设局,各相关单位: 为推进绿色建材在建筑项目中的应用,切实提高我省绿色建材使用比例,科学...
各市、州、县人民政府,省政府各部门: 《关于支持建筑业企业稳发展促转型的若干措施》已经省人民政府同意,现印发给你们,请认真贯彻执行。 2023年4月23日 关于支持建筑业企业稳发展促转型的若干措施 为深入贯彻落实党的二十大精神和省第十二次党...

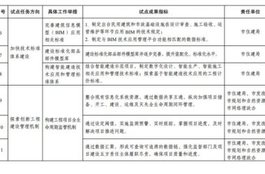
成都市人民政府关于印发成都市智能建造试点城市建设实施方案的通知 成府函〔2023〕34号 各区(市)县政府(管委会),市政府各部门: 现将《成都市智能建造试点城市建设实施方案》印发你们,请结合实际认真贯彻落实。 成都市人民政府 2023年4...
浙江省住房和城乡建设厅 关于印发《浙江省开展装配化装修试点工作方案》的通知 浙建管发〔2023〕50号 各市建委(建设局),温州市龙港市、嘉兴市秀洲区建设局: 为提升装配式建筑品质,促进城乡建设绿色发展,我厅组织开展装配化装修试点工作,现将...

各市、州、直管市和神农架林区城镇老旧小区改造工作协调推进小组: 《省人民政府办公厅关于加快推进城镇老旧小区改造工作的实施意见》(鄂政办发〔2021〕19号)印发以来,各地强化措施、积极实践,解决了一大批群众关心的急难愁盼问题,涌现出以“当阳...

根据《住房和城乡建设部绿色建筑标识管理办法》(建标规〔2021〕1号)和《安徽省住房和城乡建设厅关于加强绿色建筑标识管理工作的通知》(建科〔2022〕73号)要求,省住房城乡建设厅组织完成了2023年度第一批二星级绿色建筑标识项目的审查工作...
摘要│浙江:到2023年,新开工装配式建筑面积居前列,占新建建筑比例达到34%以上,国家级装配式建筑产业基地达到25家以上;到2025年,新开工装配式建筑面积占新建建筑比例达到38%以上;到2027年,全省培育形成一批具有较强竞争力的建筑产...
吉林省住房和城乡建设厅关于印发《吉林省绿色建筑标识管理办法(试行)》的通知 吉建规〔2023〕2号 各市(州)建委(住房城乡建设局),长白山管委会住房城乡建设局,长春新区城乡建设和管理委员会,中韩(长春)国际合作示范区住房保障和城乡建设局,...
关于印发《武汉市2023年发展装配式建筑工作要点》的通知 各区(开发区)人民政府(管委会)、各有关单位: 为进一步贯彻落实国家、省、市大力发展装配式建筑、推进新型建筑工业化的政策精神,推动建筑业转型升级和高质量发展,现将《武汉市2023年发...

关于《进一步明确南昌市装配式建筑项目参建单位有关责任》的通知 洪住建字[2023]58号 各县、区(开发区)、湾里管理局住建主管部门,各有关单位: 为加强我市装配式建筑项目建设管理,切实保障我市装配式建筑项目质量安全,促进我市装配式建筑高质...
海南省住房和城乡建设厅 关于征求《海南省预应力混凝土预制桩技术标准》(征求意见稿)意见的函 各市、县、自治县住房和城乡建设局,三沙市自然资源和规划建设局,省建筑业协会,省勘察设计协会,省建设监理协会,各建设、设计、施工、监理单位,各有关单位...

各有关单位: 为保障我市装配式建筑项目评价工作规范有序,进一步明确我市装配式建筑相关实施技术要求,现就优化我市装配式建筑评价工作通知如下: 一、优化评价流程 装配式建筑项目初步设计完成后,建设单位应按照《中山市住房和城乡建设局关于开展装配式...
湖南省住房和城乡建设厅 关于公开征求《湖南省顶推装配式钢筋混凝土电力管廊技术标准(征求意见稿)》等3部标准意见的函 各有关单位: 由国网湖南省电力有限公司长沙供电分公司主编的《湖南省顶推装配式钢筋混凝土电力管廊技术标准(征求意见稿)》,现...
广州市从化区住房和城乡建设局 关于印发广州市从化区促进建筑业发展扶持办法的通知 从住建规字〔2023〕1号 各镇人民政府、街道办事处,区政府各部门、各直属机构、有关垂直管理单位: 《广州市从化区促进建筑业发展扶持办法》已经区政府同意,现印发...
摘要│深圳市:主要亮点(一)强化了各部门联动,突出源头把控与质量追溯并举。(二)细化了规范管理,突出监督管理与过程服务并进。(三)明确了责任要求,突出各建设主体责任与协同并重。进一步强化了建设单位的首要、全面责任,设计、施工、监理单位的主体...
摘要│景德镇市:到2025年,装配式建筑新开工面积占新建建筑总面积的比例力争达到40%;打造装配式建筑产业基地。着力打造钢结构、PC结构、木结构装配式建筑产业基地,培育一批装配式建筑龙头企业,对获批国家、省装配式建筑产业基地的企业,由受益财...
4月23日,记者从市住房城乡建委了解到,重庆市开展装配式农房试点,对农民建设自住自用的装配式农房,市级财政可按照建筑面积平均补助500元/平方米, 对企业(个人)建设用作民宿等经营性装配式农房,市级财政按照建筑面积平均补助200元/平方米。...
现批准《节段预制混凝土桥梁技术标准》为行业标准,编号为CJJ/T 111-2023,自2023年5月1日起实施。原行业标准《预应力混凝土桥梁预制节段逐跨拼装施工技术规程》(CJJ/T 111-2006)同时废止。 本标准在住房和城乡建设部门...