4.1交付物(五)
4.1.3BIM实施模式(二)
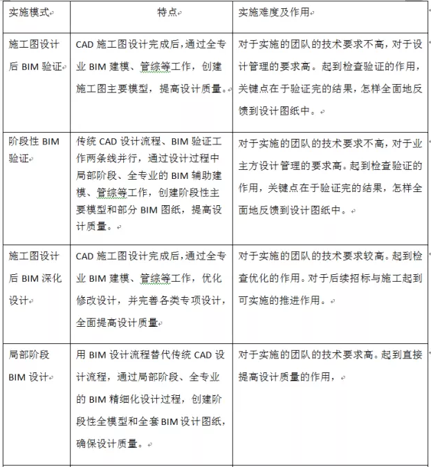
以上1-5种模式,多关注设计阶段的BIM应用,BIM实施中,这5种模式或多或少延伸到施工阶段的局部应用。第6种模式,则从BIM设计开始,全盘考虑设计、施工、甚至运维阶段的全生命期的BIM应用,更有利于未来工程建设行业的发展,也是设计单位转型发展的重要契机。


微信公众号:xuebim
关注建筑行业BIM发展、研究建筑新技术,汇集建筑前沿信息!
← 微信扫一扫,关注我们+

BIM建筑网