日前,住建部印发《建筑产业现代化国家建筑标准设计体系》,相关内容如下。
前言
本体系按照主体、内装、外装三部分进行构建,其中主体部分包括钢筋混凝土结构、钢结构、钢-混凝土混合结构、木结构竹结构等,内装部分包括内墙地面吊顶系统、管线集成、设备设施、整体部品等,外装部分包括轻型外挂式围护系统、轻型内嵌式围护系统、幕墙系统、屋面系统等内容。
本体系主要适用于民用建筑。全装配单层工业厂房现有五十余本相关图集,已使用多年,体系较为完整,故本体系未列入。其他工业建筑可参考本体系相关内容使用。

一、主体
(一)钢筋混凝土结构(见表1)
(二)钢结构(见表2)
(三)钢-混凝土混合结构(见表3)
(四)木结构、竹结构(见表4)
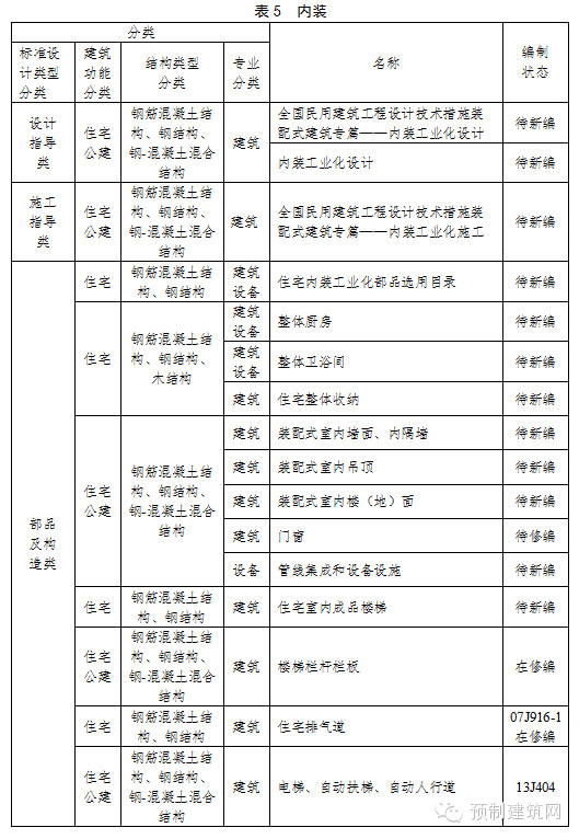
二、内装(见表5)
三、外围护(见表6)






住房城乡建设部关于印发2015年国家建筑标准设计编制工作计划的通知(建筑产业现代化专项部分)


微信公众号:xuebim
关注建筑行业BIM发展、研究建筑新技术,汇集建筑前沿信息!
← 微信扫一扫,关注我们+

BIM建筑网