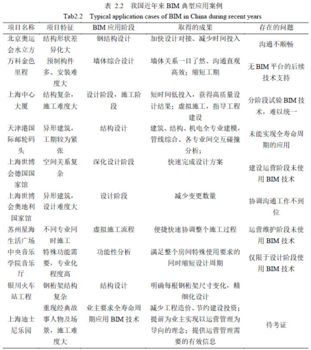
BIM技术在工程项目中的应用总结如表2.2所示。虽然国内多个项目已开始尝试使用BIM技术进行项目管理,但是与国外应用BIM的深度与广度相比均存在一定的差距,尤其在多专业协同、全生命周期等方面的应用方面。
除了表中汇总的已成功使用BIM技术进行项目管理的项目,还有其他项目在不同深度上尝试了BIM技术的应用,比如已完工的中建大厦,在施工图阶段应用了BIM技术,该项目的特点为曲面幕墙;曲面屋顶的娄底游泳馆在方案比选阶段使用了BIM技术;正在进行中的扬州跳水游泳馆有着复杂的地形和屋顶,在初步设计阶段应用了BIM技术;蓝山别墅在施工图阶段应用了BIM技术;常州报业在方案阶段使用了BIM技术;以及国家电力展览馆、盐城文化艺术中心、慈溪项目、青岛万科33#楼、东莞中医院新院、万科住宅、中钢国际广场、天津港国际邮轮码头、三亚酒店项目、万科青群项目、万科首改项目、文锦渡旅检项目、皇岗口岸大门项目、武汉万科住宅等等均在方案阶段或初步设计阶段或施工图阶段应用了BIM技术。
如此多的项目已经或深或浅的应用了BIM技术,并在BIM技术的应用过程中切实体会到BIM技术与项目管理结合的优越之处。
微信公众号:xuebim
关注建筑行业BIM发展、研究建筑新技术,汇集建筑前沿信息!
← 微信扫一扫,关注我们+

BIM建筑网