厦门市人民政府
关于印发智能建造试点城市实施方案的通知
厦府规〔2023〕6号
各区人民政府,市直各委、办、局,各开发区管委会,各有关单位:
《厦门市智能建造试点城市实施方案》已经第37次市政府常务会议研究通过,现印发给你们,请认真组织实施。
厦门市人民政府
2023年4月11日
(此件主动公开)
厦门市智能建造试点城市实施方案
为做好智能建造试点城市工作,推进建筑工业化、数字化、智能化和绿色低碳发展,积极探索新一代信息技术和建筑工业化技术协同发展的路径和模式,建立涵盖科研、设计、生产、施工、运维等全产业链融通协同的智能建造产业体系,推动建筑业转型升级和高质量发展,根据国家、省有关文件精神,结合本市实际,制定本实施方案。
一、工作目标
到2025年底,试点数字化建造项目100个、智能建造项目30个,建成涵盖智能建造管理平台和智能建造产业数据中心的行业综合业务系统,引进培育不少于10家智能建造龙头骨干企业,建成省级以上装配式建筑部品部件生产基地6个,建设智能建造产业链相关产业园区3个,建立装配式建筑实训基地和智能建造实训基地2~3个,建设建筑产业工人培育基地1个,引进和培养一批高素质综合型管理人才和智能建造产业工人,形成全产业数字化解决方案能力,基本形成智能建造产业生态。
二、试点内容
(一)建立智能建造政策体系
1.加大资金扶持。建立支持建筑工业化、智能化发展投融资机制,充分发挥财政资金的引导作用,积极调动社会资本积极参与。建立智能建造技术应用试点资金配套机制。支持符合条件的智能建造企业通过发行股票、债券等方式融资。鼓励和引导金融机构加大对智能建造的融资支持力度。
2.落实税费优惠。对企业开发智能建造需求的新技术、新产品、新工艺所产生的研发费用,可按有关规定在计算企业应纳税所得额时加计扣除。对企业购置使用智能建造重大技术装备,可按有关规定享受企业所得税、进口环节税等税费优惠政策。
3.强化科技支持。鼓励企事业单位将智能建造技术研究列入科技重点研发方向。支持企业围绕绿色低碳建筑、物联网、大数据、人工智能、产业互联等关键技术开展创新,申报国家和地方科技计划项目。参与制订省级及以上智能建造技术标准的企业,可享受相关科技创新扶持政策。
4.做好用地保障。统筹规划智能建造产业园区,支持有实力的企业建设国家级生产基地。研究智能建造企业新型产业用地准入退出等政策,将发展智能建造相关要求列入建设用地出让合同、项目招商协议或技术控制指标清单,并纳入项目供地方案。
5.强化结果导向。对开展智慧工地、装配式建筑、工程资料电子化、数字化平台管理等智能建造应用的企业给予信用激励,在观摩示范、评优推荐等方面予以相应政策倾斜。探索智能建造项目在招标时将投标人具备智能建造能力或业绩作为投标资格条件或加分项,且评标委员会中应当配置相应专家。装配率不低于60%的装配式建筑可参照技术复杂类工程项目招投标。
(二)培育智能建造产业
1.推进建筑工业化升级。继续推进商品房项目采用装配式建筑,按规定给予放宽预售许可等政策支持,大力推广应用装配式建筑,推动新一代信息技术和建筑工业化技术深度融合协同发展。
2.建立智能建造产业基地。推动建设智能建造产业园区,并依托产业园和智能建造企业加强产学研合作。深入开展技术合作,引导有实力的企业打造部品部件智能工厂、智能建造装备产业园,打造创新基地、技能基地和服务基地,建立高标准生产和技术研发体系,积极创建国家级装配式建造创新中心。
3.构建智能建造全产业链。积极探索智能建造产业链新型组织方式,加快培育具有智能建造系统解决方案能力的工程总承包企业,大力培育智能建造龙头骨干企业,尽快培育形成初具规模的产业链。推动企业以多种形式紧密合作、协同创新,逐步形成以工程总承包企业为核心,相关软件研发、设计咨询、部品部件生产、智慧运维等企业共同参与的开放型产业体系。引导建筑业企业、信息化企业、房地产开发企业、高校科研机构、行业组织等深度合作,推进智能建造产品研发、技术攻关和智能建造技术集成应用。
4.支持专精特新产品研发。在智能建造产业领域,支持中小企业进行产业升级与创新,专注细分赛道、深耕产业链某一环节,开发各个环节的专业化、精细化、特色化、新颖化的产品及解决方案,打造一批国家级专精特新“小巨人”企业。
(三)加强示范引领
1.打造一批智能建造示范项目。政府及国有投资的保障性住房、教育、医疗、办公、酒店等项目,原则上每年不低于10%(面积占比)的项目采用智能建造技术,建立完善智能建造技术体系、标准规范、政策体系、发展路径和监管模式,推选出一批示范项目,形成可复制可推广经验。
2.开展BIM、CIM、区块链关键技术试点。开展应用BIM技术进行建模、可视、分析、协同、工程量计算等关键技术试点示范,推进集成运用第五代移动通信技术(5G)、大数据、物联网、人工智能等新一代信息技术,研究城市信息模型(CIM)空间大数据相关应用机制及关键技术,探索CIM平台产学研联动创新发展新机制。
3.开展智能建造技术与绿色建筑有机融合试点。建立健全工程项目全生命周期绿色设计、绿色施工、绿色运营的标准规范和评价体系。建立符合绿色装配式建筑要求的智能建造技术应用体系,减少建筑垃圾产生,降低建筑能耗、物耗。加大标准构件模型资源库和运行共享机制研究,提高绿色建造能效水平。加快低碳环保建材、工业固废新型建材等研发应用。
4.积极推进智能装备研发应用。加强建筑机器人研发应用,逐步替代“危、繁、脏、重”的施工作业,推广应用智能塔吊、智能混凝土泵送设备、自升式智能施工平台等智能化工程机械设备,积极开展示范试点,定期组织观摩学习。支持装配式生产基地实施装备改造升级,研发应用各类先进制造设备,打造“机器代人”应用场景。
(四)创新数字化建设管理机制
1.建立智能建造监管体系。打造智能建造管理平台,全面提升建造管理水平。推进BIM报建审批,并在设计、变更、图纸技术审查、施工、审批、监管、档案管理等工程建设全过程推行应用数字化图纸。建立健全与智能建造相适应的工程质量安全监管模式,推进智慧工地评定、装配式建筑实施评价等工作。探索利用射频识别(RFID)信息、二维码等物联网技术和协同管理平台,实现预制构件全过程质量责任可追溯。
2.建设智能建造产业数据中心。鼓励市场主体开发智能建造专用软件,发展智能建造第三方云服务,建立工程总承包项目多方协同智能建造工作平台,提供涵盖设计、生产、施工、技术等相关服务。引导信息化企业与政府部门共同搭建产业互联网平台,建设智能建造产业数据中心,对接项目、企业等数据,实现智能建造产业全过程数据资源互联互通,通过工业化、数字化和智能化的集成建造和数据互通,辅助项目管理、经营决策和市场监管。
3.建设数字城建档案信息平台。新建工程全部及时建档、既有工程逐步普查补档,建立覆盖全市地上地下建构筑物的数字档案平台,探索将既有建筑数据与智能建造数据进行融合。推行建设工程资料数据化并提供线上指导,实现数字城建档案在线接收、审验和开放利用。研究制定智能建造管理平台、CIM基础平台数据归档移交规则,确保具有永久保存价值的电子数据资料完整归档。
4.创新城市运维管理模式。全面推进CIM平台建设,形成覆盖政府、企业和公众的CIM+应用,创新CIM建设运维新模式。对城市建筑进行智能运维和全生命周期监管,重点加强基础设施与建筑安全、能源消耗等控制性指标的监管,并通过数据研究识别城市运行规律,发现城市治理矛盾并寻求解决路径,为城市功能定位和发展态势研判提供支撑,助力提升城市治理体系和治理能力现代化水平。
(五)推动技术研发和成果转化
1.加大技术研发。围绕智能建造技术难点,加大科研投入,支持企业技术和产品创新,积极研发具有自主知识产权的专利系统性软件与数据平台等智能建造新技术。尤其要大力推进先进制造设备、智能设备及智慧工地等相关装备的研发、制造,推动智能建造关键核心技术研发,对专利技术按规定给予奖励。
2.加快技术应用和成果转化。加强地理信息系统、北斗卫星导航系统等信息技术在工程勘察等领域应用;探索将远程控制技术、建筑机器人、智能控制造楼机等一体化施工设备应用于危险性较大、作业繁琐的施工环节。建立智能建造新技术产品成果库,定期发布成熟技术目录,开展网上论坛、数字展厅、科技创新成果大赛等活动,并在基础条件较好、需求较为迫切的园区或项目率先推广应用。
(六)引进和培育人才
1.引进领军人才。鼓励建筑业企业和科研单位引进信息技术、机械制造等领域的高层次人才和专家院士团队,在人才引进方面给予政策支持。对符合条件的引进人才按规定给予住房、子女教育、配偶安置等优惠政策。
2.培育专业技术人才。鼓励骨干企业依托重大建设项目和示范应用工程,培养一批既懂土木建造、又掌握数字化技术的复合型人才。引导本市相关院校围绕智能建造优化专业学科设置,加大在智能生产、智慧工地、智慧运维等方面人才培养力度。加强校企合作,支持高校开展专业技术人员继续教育培训,加快培养创新型工程科技人才。
3.培育产业工人。支持大型建筑业企业、行业组织等建设产业工人培育基地,开展BIM技术、装配构件生产与安装等专业培训,开展装配式建筑等职业技能竞赛,打造社会化、专业化、分工协作的建筑工人队伍。
(七)建立完善标准体系
制定工程项目数据采集标准及数据互联互通标准等基础数据标准。完善BIM施工应用标准,重点制订部品部件BIM标准、工程项目数字化应用技术标准等行业应用标准。编制主要构件标准图集,完善设计选型标准,实现部品部件、接口标准化设计,推广少规格、多组合设计方法,打造基于BIM的标准化部品部件与构件资源库。
三、保障措施
(一)加强组织领导
成立由市政府主要领导作为组长的市智能建造试点城市工作领导小组,负责统筹协调推进试点工作,领导小组下设办公室(挂靠在市建设局),负责日常工作,各区、各有关部门按照任务分工负责牵头推动对应领域和对应任务的工作。
(二)完善配套制度
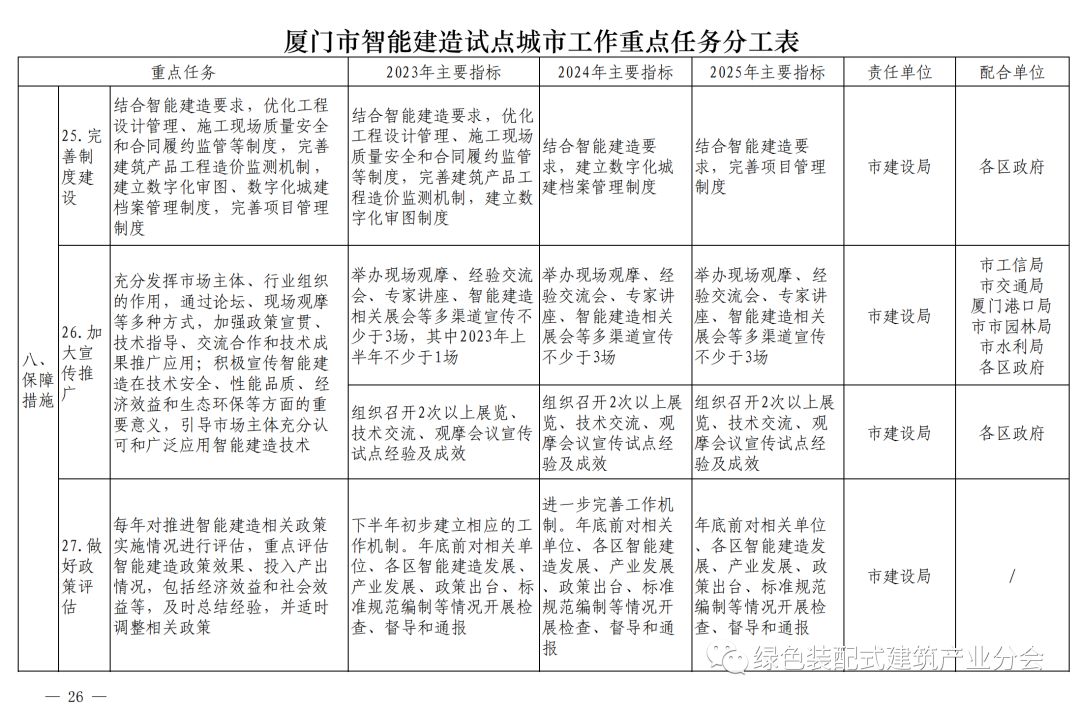
结合智能建造要求,优化工程设计管理、施工现场质量安全和合同履约监管等制度,完善建筑产品工程造价监测机制,建立数字化审图、数字化城建档案管理制度,完善项目管理制度。
(三)加大宣传推广
充分发挥市场主体、行业组织的作用,通过论坛、现场观摩等多种方式,加强政策宣贯、技术指导、交流合作和技术成果推广应用;积极宣传智能建造在技术安全、性能品质、经济效益和生态环保等方面的重要意义,引导市场主体充分认可和广泛应用智能建造技术。
(四)做好政策评估
每年对推进智能建造相关政策实施情况进行评估,重点评估智能建造政策效果、投入产出情况,包括经济效益和社会效益等,及时总结经验,并适时调整相关政策。
本实施方案自发布之日起实施,有效期至2025年10月25日。
附件:
1.厦门市智能建造试点城市工作领导小组成员名单
2.厦门市智能建造试点城市工作重点任务分工表
附件1
厦门市智能建造试点城市工作领导小组成员名单
组 长:黄文辉 市长
副组长:张志红 副市长
成 员:
卢少进 市政府副秘书长
孙建辉 市发改委主任
孔曙光 市科技局局长
周桂良 市工信局局长
林志成 市财政局局长
柯玉宗 市资源规划局局长
李德才 市建设局局长
李宗泽 市交通局局长
王伟文 市水利局局长
王良睦 市国资委主任
蔡伟中 市市政园林局局长
夏长文 厦门港口局局长
陈 勇市住房局局长
朱庆华 市金融监管局局长
张国钧 市税务局局长
陈通汕 思明区区长
黄 颖 湖里区区长
倪 杰 集美区区长
龚建阳 海沧区区长
陈高润 同安区区长
李 毅 翔安区区长
领导小组下设办公室,办公室主任由市建设局局长李德才兼任,副主任由市建设局副局长叶文语担任。
今后上述人员岗位调整的,由接替其工作的同志接续负责,不再另行发文。
有关单位:市税务局
厦门市人民政府办公厅
2023年4月12日印发

BIM建筑网












