一、概述
2016年度是我国房地产和建筑业发展面临结构调整和转型升级之年,也是全行业聚焦新型建筑工业化和装配式混凝土建筑的元年。在国家和地方政府大力提倡节能减排的环境保护政策引领下,我国建筑业开始艰难的迈向绿色建筑及其工业化的突围发展之路。
我国的装配式建筑在上世纪八十年代后期突然停滞并很快走向消亡,PC技术沉寂了三十多年之后又重新在中国兴起,这是一个令人鼓舞和值得期待的事件;时隔30年的断档期,无论是技术还是人员都非常匮乏,短期之内无法从根本上解决人员、技术、管理、工程经验等软件方面的问题。现实的情况是大家采用投资办厂来应对产业化发展需求,建了工厂才知道市场并不成熟,运营管理非常困难,各地产业化推广都停留在试点示范工程阶段,根本无法实现建筑工业化的质量和成本优势,这种舍本逐末的做法非常普遍。
本年度装配式建筑受到社会各界的高度关注,尤其是在国家最高决策层明确要发展装配式建筑,推动新型建筑工业化的号召下,随着国家和行业陆续出台相关发展目标和方针政策的指导下,全国各地20多个省市陆续出台扶持相关建筑产业发展政策,推进产业化基地和试点示范工程建设。住宅产业化基地涵盖开发、设计、施工、建材部品、设备等全产业链企业,大多数企业都将装配式建筑市场锁定在住宅产业化领域。全国各地同质化竞争的局面非常严重,各主要区域预制混凝土企业生产任务严重不足,产品和施工质量参差不齐,许多从事PC业务的企业亏损严重。建筑工业化再度引起社会各界的高度关注和深入思考。
二、技术标准
1、装配式建筑体系
我国目前实施的装配式建筑体系包括混凝土结构体系和钢结构体系两大类,详见表1。
从表1中可以看出建筑体系与构配件的对应关系,其中构件之间的连接构造是关键技术,也是实施装配式建筑质量控制的重点内容。

2、标准体系
我国预制混凝土技术标准编制历时10年左右时间,截至目前预制混凝土领域的国家和行业标准已基本齐备,现行的预制混凝土结构设计、构件生产、结构施工、工程验收等系列标准完全可以指导我国建筑工程领域的装配式结构工程实施。目前最大的困惑是许多专业人员缺乏预制建筑方案设计和预制工程实施的训练,对标准的理解和应用没有整体概念,造成许多项目出现技术经济性差,甚至出现一些质量问题的现象。当务之急是要引入有经验的预制混凝土专业咨询机构,通过和业主、设计、施工、生产等工程实施主体的紧密合作,系统策划预制混凝土工程的设计方案、实施质量和项目成本,才能体现装配式建筑的优势,促进装配式建筑稳步有序的发展。
国家、行业及地方主要标准规范已基本编制完成并颁布实施,为了普及和推广装配式建筑有关知识,装配式建筑技术交流和专业培训活动非常活跃。在参加学习交流之后,大家的普遍困惑是我国各地的装配式建筑发展理念还很不清晰,装配式建筑的技术体系和实施方案尚没有确立,许多企业缺乏从系统层面开展装配式建筑的研究开发能力。
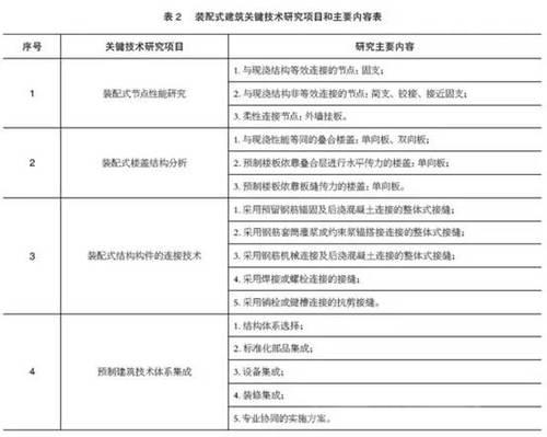
3、关键技术研究
装配式建筑关键技术研究仍然是未来需要聚焦开展的工作层面,以为我国建筑产业化的深入、持续和广泛推进提供强大的技术支撑和保障,表2是关于装配式建筑关键技术研究的项目和主要内容要点,这些研究成果及形成的有关技术标准能极大丰富我国装配式建筑技术标准体系。

三、发展动态
1、房地产开发企业
在万科集团为代表的开发企业推进住宅产业化取得阶段性进展的情况下,许多开发企业开始主动或被动地关注住宅产业化和预制混凝土技术发展,部分企业开始尝试产业化住宅试点项目的探索。目前的房地产宏观形势依然严峻,各地出台的产业化政策是开发商关注产业化的主要动力,一旦限制或激励政策落实不到位,住宅产业化将面临非常尴尬境地。目前开发企业尚处于产业化认识的迷茫和困惑期。
2、设计咨询企业
由于房地产市场的低迷和各地产业化政策相继出台,许多有实力的设计咨询企业开始探索向产业化方向转型,本年度有实力的设计企业通过试点工程和专业咨询相结合,开展装配式建筑的工程设计工作和技术服务,成为本年度产业化发展的一大亮点。应该认识到目前的设计咨询企业的专业研究工作还比较欠缺,在装配式建筑领域总体技术水平有待提升,工程实践经验需要慢慢积累。
3、大型建筑施工企业
由于房地产市场的深度调整,全国各地建筑工程的开工量严重滞后,本年度最大亮点是中建总公司成立了具有产业一体化平台(开发+设计+生产+施工)的建设科技集团,整合全国的产业化资源,探索装配式建筑一体化建造模式。全国各地的地方施工企业也纷纷开始涉足建筑工业化领域,都从预制工厂和试点工程入手,实施效果还有待时间检验。前期进入装配式建筑领域的承包商一般都面临产业平台建设时间长、投资大、市场空间有限、产业链资源匮乏、产业化项目实施困难及成本压力大等问题,很显然这些问题短期内无法解决,必须要上升到企业长期发展战略层面来定位,才能实现产业化建造的优势。因此建议实力较强的承包商应坚持本土化长期发展战略,尽快形成所在区域的专业化和差异化竞争优势。
4、PC生产企业调查
·缺乏对全国范围及各区域的PC工厂规划布局调查分析和指导,造成PC工厂的投资建设处于混乱无序状态,有的地区投资过度造成重复建设,有的地区尚处于空白状态。
·全国各地原有PC工厂几乎都是以市政基础设施和水泥制品为主的企业,转型做建筑构件有一定基础,但也存在经营管理和质量标准的巨大差异,需要时间来完成转型。
·新建的PC工厂近几年已超过100家,厂房和设备等硬件设施都比较到位,但缺乏技术和管理等软件方面的建设,尤其是专业人员短缺,造成经营困难,质量水平较低的问题比较突出。
·东部经济发达地区的大城市PC工厂发展较快,整体技术管理水平较高,是引领我国PC企业健康发展的排头兵。
5、PC产品分类调查

6、PC产品质量水平调查
·我国PC产品质量整体水平依然较低,除了市政基础设施类构件质量较稳定外,建筑构件和水泥制品质量不容乐观。
·PC产品生产的专业化和多元化矛盾短期无法化解,主要问题是没有长期发展战略,依靠低价竞争是其主要经营手段,给企业的产品质量提升造成困难。
·PC企业的科研和技术质量管理投入严重不足,科技和生产管理人员短缺且缺乏系统培训,缺乏创新且产品质量低劣问题突出,市场有效需求不足和长期低价欠款经营造成许多企业处于进退两难的境地。
·全面提高PC产品质量成为PC行业健康发展的当务之急。
7、PC产品市场应用分析

8、设备配件企业
本年度国内外设备配件企业发展较快,我国新建的PC生产线的自动化和信息化管理水平不断提高,预制工厂的设备工业化水平已达到国际先进水平,但设备运行质量还很不理想。一方面由于目前的市场严重不足,建成之后的生产线无法正常运行,大多数都处于停滞状态;另一方面由于构件的标准化定型较差,无法满足设备的产能要求,生产效率普遍达不到设计要求。由于厂家数量多,设备配件企业的竞争呈现白热化状态,技术服务能力不足,经营状况堪忧。因此建议设备厂家不要盲目推广构件生产线,要做好客户的售后服务工作。综上所述,装配式建筑产业链相关企业面对建筑工业化发展普遍面临准备不足、人才匮乏、缺乏经验积累等软实力的考验。
四、市场开发
我国装配式建筑和预制混凝土市场尚处于初级阶段,全国各地基本上集中在住宅工业化领域,尤其是保障性住房这一狭小地带,前期投入较大,生产规模很小,造成预制构件的成本普遍较高,装配式建筑的成本、质量、工期、环保等优势还很难充分体现出来,短期之内还无法和传统现浇结构市场竞争。
目前的预制构件市场远未成熟,预制混凝土市场仅依靠政府推动远远不够,关键是要依靠一批有实力的企业进行全方位系列开发装配式建筑体系,扩大预制混凝土应用领域和使用范围,形成建筑构件和市政基础设施构件的同步协调发展、预制厂家与工程项目的设计施工紧密合作的局面。我国预制构件的市场开发要坚持多样化和专业化相结合的发展路径。
1、住宅市场
目前装配式结构的热点多集中在住宅市场,尤其是政策性保障房市场,由于各地政府成本控制比较严格,如果不能确立产业化建造的成品交房标准,提高装配式建筑的性价比和舒适度,短期内无论是装配式混凝结构还是钢结构还都无法和现浇结构竞争。
随着经济社会发展,我国保障房的市场会逐渐减少,实施产业化建造除了各地基础条件较差外,工程造价低成为实施产业化建造的主要障碍,未来的装配式建筑主战场不会是保障房。商品房市场由于受房地产深度调整的影响,目前许多地产商都处于心有余而力不足的观望状态,大家都往朝轻资产的投资公司方向转型,希望转型成为房屋公司的地产商非常少,因此商品房的装配式建筑体系还有很长的路要走,短期主要停留在经济性较好的标准化构配件层面市场需求。
综上所述,未来的住宅产业化市场风险和机遇并存,没有实力和资源的企业投资预制构件行业需要慎重决策。
2、公共建筑市场
我国公共建筑市场一直很少采用装配式混凝土结构方式建造,除了建筑个性化要求外,给工程标准化设计带来诸多障碍,导致其实施装配式建造难度大,成本高。多年来预制外墙挂板是公共建筑采用预制混凝土技术的主要成果,但与各种幕墙的用量相比显得微乎其微,未来的市场推广潜力很大。公共建筑主体结构构件的预制化是未来装配式结构的重点开发领域。
3、工业建筑市场
我国的工业建筑市场一直以钢结构和现浇混凝土结构为主,装配式结构主要应用在单层重型工业厂房中,工业厂房的预制标准化体系比较完善,但一直缺乏创新发展,用量逐年减少,目前采用的PC厂房一般以排架结构为主。
近年来预应力空心板和双T板的在工业或商业建筑中的应用开始复苏,一方面由于其采用预制预应力技术,施工速度快、成本低、经济性较好,逐步得到行业认可。另一方面由于生产厂家都比较小,产品质量控制水平较差,技术服务能力不足,经常会出现一些市场推广方面的困难,也存在工程实施过程的质量管理和验收问题。建议从事该产品生产的企业加强和设计咨询企业合作,高度重视预应力产品的生产质量和推广应用工作,确保装配式建筑的工程质量和性能提升。
4、市政景观市场
除传统地砖、马路牙等普通水泥制品一直在大量使用外,近年来各种新型预制混凝土市政景观产品得到重视和开发,由于其表面的颜色和质感可以采用装饰混凝土技术实现其装饰耐久功能,包括预制混凝土广场铺地板、排水沟、雨水盖板、景观座椅等系列产品开始引起行业关注,从事该领域的企业应把新产品开发、产品质量提升及技术服务作为培育市场和推广应用的重点。
5、基础设施市场
桥梁、排水管、管片等基础设施类构件标准化程度较高,市场和生产企业专业化程度高,从业人员比较稳定,企业经营状况一直较好。该类企业的专业化和地域化特征非常明显,也有部分综合类企业利用产品多样化经营方式保持适度规模和稳定运营取得市场竞争优势。随着我国城镇化进程发展,各类基础设施需要不断完善和升级改造,未来的市场潜力巨大。具有本土化特征的专业化公司是该领域的发展方向。
五、问题与对策
建筑工业化和装配式建筑的呼声越来越高,全国各地推广预制技术的热度还在不断增加,从各地反馈的产业化试点示范工程和工厂运营的信息来看,实施过程存在问题很多,实际效果很差,严重影响未来预制混凝土技术在我国推广应用的进程。
装配式建筑相关产业链的软硬件建设还很薄弱,工程建设和设计单位的从业人员对产业化项目前期策划管理欠缺,缺乏产业化技术支撑能力和工程实施经验,由于按传统现浇结构的最低价竞标理念来管理产业化项目,经常造成产业化规划设计方案不合理,选择的承包商和构件加工厂不具备专业化技术和产业化实施能力,严重影响产业化项目的质量提升,造成工程实施过程存在可建造性差、效率低等现象。
目前的建设或监理单位投入的人员和资源条件少,对于产业化项目统筹协调能力严重不足,施工单位的专业化技术和管理水平又比较欠缺,导致项目推进过程中经常出现质量差、工期长、成本高等问题,甚至得出产业化不如传统施工好的结论,严重制约PC市场推广应用健康发展。应该认识到没有人才和质量做基础,停留在赶工期和大规模复制低品质建筑的做法是不可取也是行不通的。国内外发展的历史经验证明,不顾客观条件制约,贪大求全、急于求成的推广装配式建筑将后患无穷。建筑产业现代化的核心内涵是采用工业化精益建造手段建造高品质建筑,实现节能减排的绿色发展目标。
很显然我国现行建筑管理体制还不适应产业化发展要求,需要不断改革完善,各级建设主管政府部门应及早从市场主体中脱离,探索改革现行建筑管理体制,推进工程总承包和专业化分工相结合的管理模式;鼓励协会开展对从事装配式混凝土业务的企业和人员进行系统培训和产品质量认证工作。
各企业应依靠市场竞争规则,构建基于区域特色的产业化技术体系和发展平台,开展技术管理创新,提高建筑工业化技术水平,拓展预制混凝土应用领域。下大力气培育一批本土化产业化公司和工人队伍,确保产业化项目初期的完成质量和实施效率。
在全国范围内要从部分有条件的大中城市开展试点和示范入手,不断总结经验,培训人才,逐步再向中小城市推广。基于目前全国各地实施装配式建筑存在问题,与各地政府大力推广预制装配技术形成很强的反差,各地都需要对产业化的目标、路径、速度等指标进行系统的总结和反思,坚持实事求是的科学态度,放慢脚步,积累经验,走出一条和而不同的本土化发展道路。
面对全国各地向建筑产业现代化发展转型升级的迫切需求,各级政府和预制混凝土行业的相关企业应保持清醒的认识,因地制宜的确定产业化技术体系和发展路径,积极开展试点工程和示范工程的建设,不断总结经验,吸取教训,脚踏实地的推进我国建筑产业现代化发展。

BIM建筑网