为深入贯彻落实《国务院办公厅关于大力发展装配式建筑的指导意见》(国办发〔15日起,新纳入本市保障性住房建设计划的项目和新立项政府投资的新建建筑应采用装配式建筑。
2.自15日起,通过招拍挂文件设定相关要求,对以招拍挂方式取得城六区和通州区地上建筑规模5万平方米(含)以上国有土地使用权的商品房开发项目应采用装配式建筑;在其他区取得地上建筑规模10万平方米(含)以上国有土地使用权的商品房开发项目应采用装配式建筑。
3.采用装配式混凝土建筑、钢结构建筑的项目应符合国家及本市的相关标准。采用装配式混凝土建筑的项目,其装配率应不低于50%;且建筑高度在60米(含)以下时,其单体建筑预制率应不低于40%,建筑高度在60米以上时,其单体建筑预制率应不低于20%。鼓励学校、医院、体育馆、商场、写字楼等新建公共建筑优先采用钢结构建筑,其中政府投资的单体地上建筑面积1万平方米(含)以上的新建公共建筑应采用钢结构建筑。
二、重点任务
(四)完善技术标准体系
进一步完善适应装配式建筑的设计、生产、施工、检测、验收、维护等标准体系,编制相关图集、工法、手册、指南。严格执行国家和行业装配式建筑相关标准,加快制定本市地方标准,支持制定企业标准,促进关键技术和成套技术研究成果转化为标准规范。完善适应装配式建筑的安全防护体系和防火抗震防灾标准。制定结构与装修一体化和装配式装修技术标准。研究确定装配式建筑工程计价依据。建立装配式建筑评价体系。
(五)创新装配式建筑设计
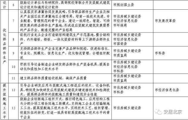
统筹建筑结构、机电设备、部品部件、装配施工、装饰装修,推行装配式建筑一体化集成设计。推广通用化、模数化、标准化设计方式,积极应用建筑信息模型技术,提高建筑领域各专业协同设计能力,加强对装配式建筑建设全过程的指导和服务。政府投资的装配式建筑项目应全过程采用建筑信息模型技术进行管理。鼓励设计单位与科研院所、高等院校等联合开发装配式建筑设计技术和通用设计软件。
(六)优化部品部件生产
认真落实京津冀协同发展战略,引导部品部件生产企业及相关产业园区在京津冀地区合理布局,培育一批技术先进、专业配套、管理规范的骨干企业,建设一批绿色、智能、可持续发展的部品部件生产基地,形成适应装配式建筑发展需要的产品齐全、配套完整的产业格局。特别是依托行业龙头企业打造钢结构建筑生产示范基地,整合钢构件、内外墙板、楼板、一体化装修材料等上下游部品部件生产。支持部品部件生产企业完善产品品种和规格,促进标准化、专业化、规模化、信息化生产,优化物流管理,合理组织配送。积极引导设备制造企业研发部品部件生产装备机具,提高自动化和柔性加工技术水平。建立部品部件质量验收机制,确保产品质量。
(七)提升装配施工水平
引导企业研发应用与装配式施工相适应的技术、设备和机具,特别是加快研发应用装配式建筑关键连接技术和检测技术,提高部品部件的装配施工质量和建筑安全性能。鼓励企业创新施工组织方式,推行绿色施工,应用结构工程与分部分项工程协同施工新模式。支持施工企业总结编制施工工法,提高装配施工技术水平,实现技术工艺、组织管理、技能队伍的转变,打造一批具有较高装配施工技术水平的骨干企业。
(八)推进建筑全装修
实行装配式建筑装饰装修与主体结构、机电设备协同施工。积极推广标准化、集成化、模块化的装修模式,推广整体厨卫、同层排水、轻质隔墙板等材料、产品和设备管线集成化技术,加快智能产品和智慧家居的应用,提高装配化装修水平。倡导菜单式全装修,满足消费者个性化需求。本市保障性住房项目全部实施全装修成品交房,鼓励装配式装修;支持其他采用装配式建筑的住宅项目实施全装修成品交房。
(九)推广绿色建材
提高绿色建材在装配式建筑中的应用比例。开发应用品质优良、节能环保、功能良好的新型建筑材料,加快推进绿色建材评价。鼓励装饰与保温隔热材料一体化应用。推广应用高性能节能门窗、夹心保温复合墙体、叠合楼板、预制楼梯以及成品钢筋,积极推进临时建筑、道路硬化、工地临时性设施等配套设施使用可装配、可重复使用的建材和部品部件。强制淘汰不符合节能环保要求、质量性能差的建筑材料。
(十)推行工程总承包
装配式建筑原则上应采用工程总承包模式,可按照技术复杂类工程项目招投标。工程总承包企业要对工程质量、安全、进度、造价负总责。健全与装配式建筑工程总承包相适应的发包承包、施工许可、分包管理、工程造价、质量安全监管、竣工验收等制度,优化项目管理方式,实现工程设计、部品部件生产、施工及采购的统一管理和深度融合。鼓励装配式建筑产业技术创新联盟发展,加大研发投入,增强创新能力。支持大型设计、施工和部品部件生产企业通过调整组织架构、健全管理体系,向具有工程管理、设计、施工、生产、采购能力的工程总承包企业转型。
(十一)确保工程质量安全
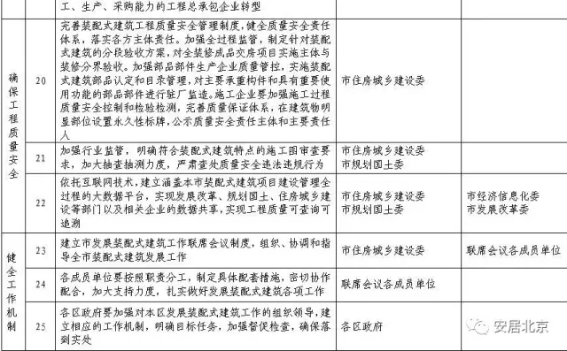
完善装配式建筑工程质量安全管理制度,健全质量安全责任体系,落实各方主体责任。加强全过程监管,制定针对装配式建筑的分段验收方案,对全装修成品交房项目实施主体与装修分界验收。加强部品部件生产企业质量管控,实施装配式建筑部品认定和目录管理,对主要承重构件和具有重要使用功能的部品部件进行驻厂监造。施工企业要加强施工过程质量安全控制和检验检测,完善质量保证体系,在建筑物明显部位设置永久性标牌,公示质量安全责任主体和主要责任人。加强行业监管,明确符合装配式建筑特点的施工图审查要求,加大抽查抽测力度,严肃查处质量安全违法违规行为。依托互联网技术,建立涵盖本市装配式建筑项目建设管理全过程的大数据平台,实现发展改革、规划国土、住房城乡建设等部门以及相关企业的数据共享,实现工程质量可查询可追溯。
三、保障措施
(十二)健全工作机制
建立市发展装配式建筑工作联席会议制度,组织、协调和指导全市装配式建筑发展工作。联席会议成员单位包括:市住房城乡建设委、市发展改革委、市教委、市科委、市经济信息化委、市财政局、市人力社保局、市规划国土委、市环保局、市国资委、市地税局、市质监局、市金融局、市国税局、人民银行营业管理部等,联席会议办公室设在市住房城乡建设委。各成员单位要按照职责分工,制定具体配套措施,密切协作配合,加大支持力度,扎实做好发展装配式建筑各项工作。各区政府要加强对本区发展装配式建筑工作的组织领导,建立相应的工作机制,明确目标任务,加强督促检查,确保落到实处。
(十三)细化责任分工
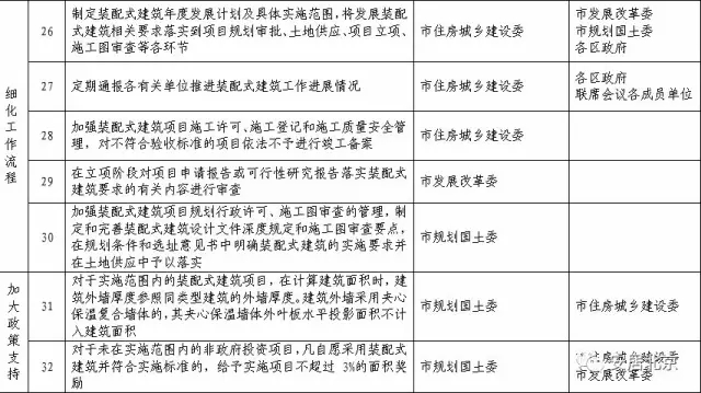
市住房城乡建设委要加强统筹协调,会同有关部门制定装配式建筑年度发展计划及具体实施范围,将发展装配式建筑相关要求落实到项目规划审批、土地供应、项目立项、施工图审查等各环节,并定期通报各有关单位推进装配式建筑工作进展情况;加强装配式建筑项目施工许可、施工登记和施工质量安全管理,对不符合验收标准的项目依法不予进行竣工备案。市发展改革委负责在立项阶段对项目申请报告或可行性研究报告落实装配式建筑要求的有关内容进行审查。市规划国土委负责加强装配式建筑项目规划行政许可、施工图审查的管理,制定和完善装配式建筑设计文件深度规定和施工图审查要点,在规划条件和选址意见书中明确装配式建筑的实施要求并在土地供应中予以落实。
(十四)加大政策支持
一是对于实施范围内的装配式建筑项目,在计算建筑面积时,建筑外墙厚度参照同类型建筑的外墙厚度。建筑外墙采用夹心保温复合墙体的,其夹心保温墙体外叶板水平投影面积不计入建筑面积。对于未在实施范围内的非政府投资项目,凡自愿采用装配式建筑并符合实施标准的,给予实施项目不超过3%的面积奖励。
二是由财政部门研究制定装配式建筑项目专项奖励政策,对于实施范围内的预制率达到50%以上、装配率达到70%以上的非政府投资项目予以财政奖励;对于未在实施范围的非政府投资项目,凡自愿采用装配式建筑并符合实施标准的,按增量成本给予一定比例的财政奖励。鼓励金融机构加大对装配式建筑项目的信贷支持力度。
三是对于符合新型墙体材料目录的部品部件生产企业,可按规定享受增值税即征即退优惠政策。符合高新技术企业条件的装配式建筑部品部件生产企业,经认定后可依法享受相关税收优惠政策。
四是在本市建筑行业相关评优评奖中,增加装配式建筑方面的指标要求。采用装配式建筑的商品房开发项目在办理房屋预售时,可不受项目建设形象进度要求的限制。
装配式研发 (十五)加强科技创新
加大科研攻关力度,研发一批拥有自主知识产权、具有国际先进水平的关键技术,形成适应装配式建筑发展的技术支撑体系。推动技术集成创新,鼓励应用绿色建筑技术、超低能耗节能技术、智能建筑技术。建立市装配式建筑专家委员会,参与研究制定本市装配式建筑的技术发展战略、发展规划和技术政策。
(十六)强化队伍建设
大力培养装配式建筑设计、生产、施工、管理等专业人才。鼓励高等学校、职业学校设置装配式建筑相关课程,推动装配式建筑企业开展校企合作,创新人才培养模式。在建筑行业专业技术人员继续教育中增加装配式建筑相关内容。制定装配式建筑岗位标准和要求,加大职业技能培训投入,建立培训基地,加强岗位技能提升培训,采取多种方式促进建筑业农民工向技术工人转型。加强国际交流合作,积极引进海外专业人才参与装配式建筑的研发、生产和管理。
(十七)做好宣传引导
充分利用各种媒体平台,通过现场会、论坛、展会、专题报道等形式,广泛宣传装配式建筑相关知识和发展装配式建筑的经济社会效益,提高社会认知度,营造有利于装配式建筑发展的良好氛围,促进装配式建筑相关产业和市场发展。
北京市人民政府办公厅
22日
(欢迎各大媒体转载,全面宣传推广装配式建筑!转载请注明出处)

BIM建筑网






