市政办发〔2018〕128号
各县、区人民政府,市政府各部门、直属事业单位,各人民团体,中央、省在银各单位:
为认真贯彻落实《中共中央国务院关于进一步加强城市规划建设管理工作的若干意见》(中发〔2016〕6号)、《国务院办公厅关于大力发展装配式建筑的指导意见》(国办发〔2016〕71号)和《甘肃省人民政府办公厅关于大力发展装配式建筑的实施意见》(甘政办发〔2017〕132)精神,加快我市装配式建筑发展,破解传统建筑业发展瓶颈,推动建筑业发展转型升级,经市政府同意,现提出如下实施意见。
一、总体要求和发展目标
(一)总体要求。全面贯彻党的十九大和十九届二中、三中全会精神,深入贯彻习近平新时代中国特色社会主义思想,牢固树立和贯彻落实创新、协调、绿色、开放、共享发展理念,按照适用、经济、安全、绿色、美观的要求,以创新为动力,以绿色建筑发展为方向,依据《装配式建筑评价标准》,综合运用各项政策措施,全力推进以混凝土建筑、钢结构建筑、木结构建筑为主的装配式建筑和以标准化设计、工厂化生产、装配化施工、一体化装修、信息化管理、智能化应用为主要形态的建筑产业现代化,促进建筑业转型升级,增强建筑行业整体竞争力,有效降低资源能源消耗和环境污染,提高建筑产业科技含量和劳动生产率,保障建筑工程质量和安全,培育新产业新动能,消化社会过剩产能,提升建筑品质。
(二)基本原则
1.坚持政府引导与市场主导相结合。政府部门做好新型装配式建筑的引导和市场培育工作,充分发挥市场在资源配置中的主导作用和企业的主体作用。
2.坚持示范带动与统筹推进相结合。发挥保障性住房和政府投资公共建筑项目的示范带动作用,分阶段、分步骤、分地区统筹推进装配式建筑发展。
3.坚持科技进步与产业升级相结合。用科技手段和信息技术推动传统建筑业转型升级,提高产业关联度和装配式建筑应用水平,实现标准化、精细化管理。
(三)发展目标。到2020年,建成一批装配式建筑项目,以项目带动产业发展,初步形成全市布局合理的装配式建筑产业基地,逐步构建全产业链协作的产业集群;积极争创省级、国家级装配式建筑示范城市和产业基地。到2025年,在逐年提高新建建筑中装配式建筑面积比例的基础上,力争装配式建筑占新建建筑面积的比例达到30%以上。
二、重点任务
(一)细化目标任务。到2020年,全市累计完成10万平方米以上装配式建筑项目(各县区2万平方米);培育发展1个以上市级装配式建筑产业基地,积极争创省级、国家级装配式建筑产业基地和示范城市。建设、发改、国土资源、工信、财政、科技、人社、质监、税务等部门要结合实际,出台推动项目建设的支持政策和措施。
(二)抓好项目建设。各县区政府要在政府投资或主导的文化、教育、办公、卫生、体育等公共建筑及旧城改造、棚户区改造、城市综合管廊等项目建设中率先采用装配式建筑。鼓励商品住宅采用装配式建造方式。在大跨度、大空间、100米以上的超高层建筑、市政桥梁和单体建筑面积超过2万平方米的公共建筑建设上,积极推广应用钢结构。
(三)培育龙头企业。各县区政府要大力支持本地企业与国内外优势企业合作,提升本地企业技术水平和综合实力。鼓励装配式建筑产业链上下游企业整合资源,培育一批创新能力强、产业特色鲜明、产业关联度高、带动能力强,集设计、生产、施工于一体的综合性龙头企业。扶持有条件的大型钢铁企业、建筑企业、房地产开发企业、设计企业和有一定影响的建筑材料及部品部件生产企业转型升级,建立技术研发中心,发展成为装配式建筑产业龙头企业。
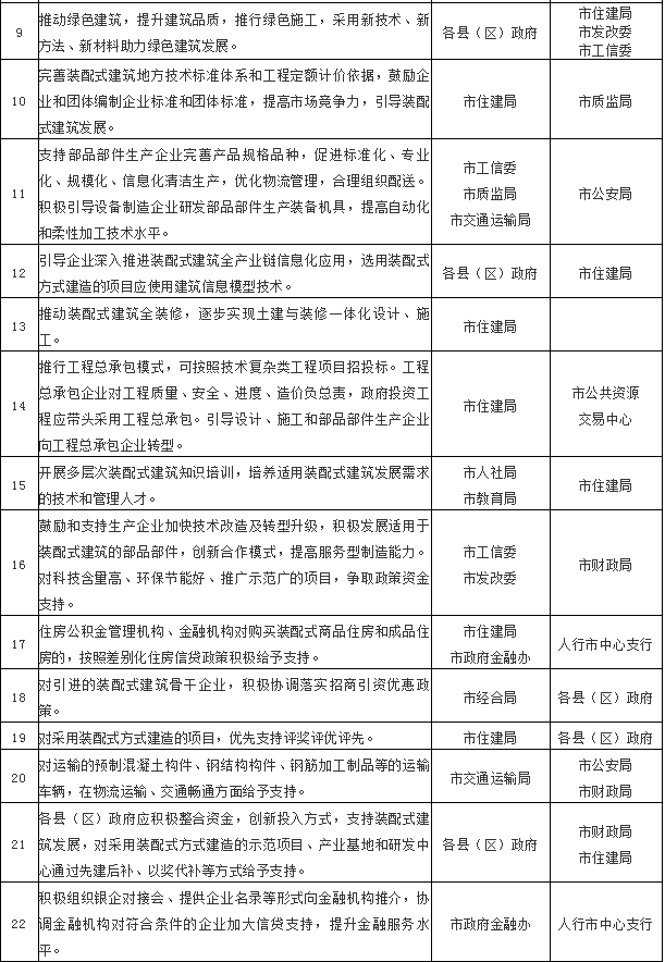
(四)促进绿色发展。各县区政府和市政府有关部门要大力推广低碳、绿色、环保的新型装配式建筑材料,加强对可循环利用绿色材料的研究和应用,构建绿色建材选用机制,不断扩大绿色建材的应用范围和比例,采用新技术、新方法、新材料助力绿色建筑发展。
三、主要工作
(一)提高设计支撑水平。统筹建筑结构、机电设备、部品部件、装配施工、装饰装修,推行装配式建筑一体化集成设计。设计单位要转变设计理念和方式,实现装配式建筑一次设计,减少二次拆分,充分考虑本地区生产、运输、吊装等实际情况,强化对装配式建筑建设全过程的指导服务。
(二)培育工厂化生产能力。引导部品部件生产企业及生产基地在合理布局。支持部品部件生产企业完善产品规格品种,促进标准化、专业化、规模化、信息化清洁生产,优化物流管理,合理组织配送。积极引导设备制造企业研发部品部件生产装备机具,提高自动化和柔性加工技术水平。
(三)发展适用施工技术。引导施工企业推广应用满足装配化施工的施工设备、机具,重点研发应用施工安装成套技术、安装防护技术和施工质量检验技术,提高部品部件装配施工质量和建筑安全防护水平。鼓励施工企业创新项目组织管理模式,应用结构工程与分部分项工程协同施工新模式。支持施工企业总结编制施工工法,提升整体施工效率和质量水平。
(四)提高信息化技术水平。引导企业深入推进装配式建筑全产业链信息化应用,选用装配式方式建造项目时使用建筑信息模型(BIM)技术。鼓励企业应用建筑信息模型、智能化、虚拟仿真、高精度建筑变形位移监测、物联网、多表合一远程计量、建筑能耗监测系统等技术,积极开展智能建筑、智能家居、智慧工地、智慧小区建设,加快信息化技术在装配式建筑全过程的应用,优先采用建筑信息模型、智能化等技一体化装修术,提高工程信息化应用水平。
(五)提高质量安全水平。完善装配式建筑工程施工图审查、部品部件生产、建设监理、质量安全、检验检测、竣工验收等管理制度,健全质量安全责任体系,落实各方主体质量安全责任。生产单位要建立部品部件检验机制,对工程项目构件推行建设、监理驻厂监造制度。设计单位严格设计审核校验。施工单位要加强关键部位工序质量安全控制和检测。监理单位要提升监理能力,严格履行监理职责。强化政府监管,严肃查处违法违规行为。建立全过程质量责任追溯制度,在部品部件生产、建筑施工等环节全面推行物联网等信息技术。
(六)推动一体化装修。推行装配式建筑全装修,逐步实现土建与装修一体化设计、施工。倡导菜单式全装修,满足个性化需求。积极推进装配式装修发展,提倡采用干法施工,减少现场手工作业。大力推广整体集成式厨房和卫生间,积极引导结构与内装分离的装配式装修技术应用。
(七)推行工程总承包。装配式建筑原则上应采用工程总承包模式,可按照技术复杂类工程项目招投标。工程总承包企业对工程质量、安全、进度、造价负总责。政府投资工程应带头采用工程总承包。引导设计、施工和部品部件生产企业向工程总承包企业转型。
(八)培养专业人才队伍。引导企业通过校企合作等多种形式,培养适用装配式建筑发展需求的技术和管理人才。开展多层次装配式建筑知识培训,提高行业监管人员、企业负责人、专业技术人员、经营管理人员的管理能力和技术水平。依托职业培训机构、职业院校、建筑业企业和实训基地培育紧缺装配式建筑所需的技能人才。扶持建筑劳务企业发展,着力培育规模化、专业化的装配式建筑产业工人队伍。
四、扶持政策
(一)供地优先。对符合实施条件的土地在出让或划拨前,规划部门应将装配式建造方式列入规划条件中,国土部门应依据规划条件在土地出让合同或划拨决定书中予以约定,按要求办理有关用地手续。各地应根据装配式建筑发展的目标任务和土地利用总体规划,在每年的建设用地计划中安排专项用地指标,重点保障部品部件生产企业、生产基地建设用地。对列入省重点项目计划的部品部件生产企业、生产基地用地,应优先安排用地计划指标。
(二)方案择优。政府投资的公共或公益性建筑、市政交通基础设施项目,在工程各环节招标过程中应当优先选择采用装配式建造方式的建设方案。鼓励社会投资项目选择采用装配式建造方式的建设方案。
(三)规划引领。市规划局应将装配式建筑专项规划的有关内容或发展装配式建筑的有关要求纳入规划条件或计划中。满足装配式建筑要求的商品房项目,预制外墙或叠合外墙的预制部分可不计入建筑面积,但不超过装配式住宅±0.00以上地面计容建筑面积的3%。市规划局在核验规划时,对建筑面积按照规划条件进行核验。
(四)财税扶持。对符合条件的部品部件生产示范基地、装配式建筑示范项目,对认定为国家级和省级的部品部件生产示范基地、装配式建筑示范项目,对满足装配式建筑要求的农村住房整村或连片改造建设项目、技术创新有重大贡献的企业(或机构),由财政部门积极向上争取发展专项资金,通过先建后补、以奖代补等方式给予大力支持。对符合条件的部品部件生产基地,推荐纳入省级产业园扩能增效项目库,争取省级产业园扩能增效专项资金支持。对经科技部门认定并取得高新技术企业证书,且符合装配式建筑标准的新技术、新材料、新产品、新工艺研发和生产单位,税务部门应全面落实相关优惠政策。对符合享受增值税优惠政策的新型墙体材料目录的生产企业,可按规定享受增值税即征即退优惠政策。
(五)信贷扶持。购买采用装配式建造方式的商品住宅,信贷的额度、期限及利率等按政策允许范围内优惠比例(标准)执行。用住房公积金贷款购买装配式建造商品房与普通商品房享受同等贷款政策。
(六)优化审批。相关部门在办理工程建设项目立项、建设用地规划许可、建设工程规划许可、环境影响评价、施工许可、商品房预售许可等相关审批手续时,对采用装配式建造的工程建设项目优化审批服务,给予优先办理。
(七)创优激励。采用装配式建造方式开发的建设项目,可优先支持参与市内各类工程建设领域的评选评优,按相关政策规定给予激励、奖励。在推荐国家和省级相关奖项、绿色建筑评价等工作中,加大装配式建筑方面的指标要求。
(八)运输通畅。全市各级交通运输主管部门、公安交通管理部门在所辖区域或职能范围内,对运输预制混凝土、钢结构等部件的运输车辆,在物流运输、交通通畅方面予以支持。
五、组织保障
(一)强化组织领导。建立以市政府分管领导任召集人、市政府有关部门和各县区政府为成员的市推进装配式建筑发展工作联席会议制度。联席会议办公室设在市住建局,负责协调推进装配式建筑发展工作,制定发展规划和年度实施计划。
(二)明确工作职责。市住建局负责市推进装配式建筑发展工作联席会议办公室日常工作;统筹指导协调推进装配式建筑发展工作,会同相关部门制定和组织实施装配式建筑发展年度计划和目标任务。市工信委负责制定和组织实施装配式建筑生产企业发展规划和相关政策措施,推进工业化和信息化融合。市发改委负责协助制定装配式建筑年度计划和目标任务。市规划局负责协助制定装配式建筑年度计划和目标任务,提供区域规划意见,在土地规划设计条件书中建议采用装配式建筑,在方案核定时落实装配式建筑具体内容和要求。白银市税务局负责支持装配式建筑发展,对符合条件且认定为高新技术企业或符合新型墙体材料目录的装配式建筑部品部件生产企业,落实相关优惠政策。市财政局负责协助制定装配式建筑年度计划和目标任务,协助编制专项资金的预算支出计划。市国土资源局负责协助制定装配式建筑年度计划和目标任务。市房产局负责协助制定装配式建筑年度计划和目标任务,建立装配式建筑商品房项目销售档案。市科技局负责统筹利用科技发展资金,支持装配式建筑科研和引进技术的消化、吸收等工作,支持企业科技发展,鼓励申报高新技术企业,鼓励企业增加装配式建筑研究的科研投入。市城市综合管理局负责做好装配式建筑预制部品部件运输相关审批服务工作。市公安局负责做好装配式建筑部品部件运输秩序和管理工作。市交通运输局负责做好装配式建筑部品部件公路运输管理和服务工作。市政府金融办负责协调和引导金融机构对装配式生产基地和项目建设给予信贷支持。市环保局负责协同推进装配式建筑发展,严格控制和监督工程建设过程中产生的水污染,协助做好大气污染和固体废弃物污染的监督管理工作,建立相应的环保责任追究和环境损害赔偿制度。市安监局负责依法实施综合监督管理,指导装配式建筑行业的安全生产。市工商局负责做好装配式建筑相关企业的注册登记,建立审批绿色通道。市质监局负责装配式建筑预制部品部件等产品生产环节的质量监督管理和相关标准的贯彻执行工作。人行市中心支行负责引导全市金融机构加大对装配式建筑领域的信贷支持等相关工作。市住房公积金管理中心负责做好装配式建造住房的公积金贷款扶持工作。各县区政府负责落实辖区内装配式建筑发展年度目标任务,制定出台相关扶持政策,并及时上报装配式建筑生产基地、项目信息。
(三)加强督查指导。各县区、各部门要高度重视装配式建筑发展工作,对照本实施意见的职责分工,结合实际制定激励扶持政策和年季月工作计划,认真组织实施。市推进装配式建筑发展工作联系会议要加强工作督导,将装配式建筑发展工作纳入各县区、各部门年度绩效考核指标。
(四)强化协会作用。充分发挥行业协会的桥梁、纽带和导向作用,探索建立装配式建筑产业联盟,融合产学研销,促进形成完整齐全的建筑产业链条和产业集群,为装配式建筑发展创造良好的市场氛围。
(五)加强人才保障。加强对建筑企业和行业部门从业人员的教育培训,依托试点示范工程,积极引导建筑企业与高校、科研院所、职业教育机构和国内外优秀人才合作,解决技术难题,培养本土装配式建筑专业人才和施工技术工人队伍。
(六)强化宣传引导。加强对装配式建筑的宣传报道和科普力度,通过示范项目现场会、会议会展、专题报道等形式,广泛宣传发展装配式建筑带来的经济效益和社会效益,提高公众对装配式建筑的认知度、认同度,为加快装配式建筑发展营造良好社会氛围。
白银市人民政府办公室
2018年7月24日
附件
装配式建筑重点任务分解表

BIM建筑网

