装配式|贵阳成立装配式建筑推进工作领导小组
8月24日,为治理房地产市场乱象,进一步推进装配式建筑在市场中的应用,贵阳市政府分别发布了筑府办函〔2018〕137号《市人民政府办公厅关于成立贵阳市治理房地产市场乱象专项行动领导小组的通知》,和筑府办函〔2018〕13预制装配式9号《市人...
8月24日,为治理房地产市场乱象,进一步推进装配式建筑在市场中的应用,贵阳市政府分别发布了筑府办函〔2018〕137号《市人民政府办公厅关于成立贵阳市治理房地产市场乱象专项行动领导小组的通知》,和筑府办函〔2018〕13预制装配式9号《市人...
东莞市住建局官方网站近日发布《关于征求〈东莞市绿色建筑量质齐升三年工作方案〉意见》(以下简称《意见》)的通知,正在向各有关单位征求意见。 《意见》中提出,2019年1月1日后立项的民用建筑项目,将全面按照一星级及以上绿色建筑标准进行设计和建...
住房城乡建设部标准定额司 建筑节能与科技司关于做好装配式建筑系列标准培训宣传与实施工作的通知 建标实函[2017]152号 各省、自治区住房城乡建设厅,直辖市建委(规委),新疆生产建设兵团建设局,有关单位: 为贯彻落实《中共中央 ...
佛山市住房和城乡建设管理局 佛山市国土资源和城乡规划局关于新建装配式建筑项目容积率扶持措施的通知 佛建管〔2018〕149号 各区发展规划和统计局、国土城建和水务(利)局: 为贯彻落实《中共中央国务院关于开展质量提升行动的指导意见》、《中共...
为指导和规范我省装配式住宅装配式装修,我厅拟立项由成都市土木建筑学会和成都建筑工程集团总公司主编制订四川省工程建设地方标准《四川省装配式装修工程技术标准》(简称《标准》)。 《标准》适用范围:四川省建筑工程装配式内装修设计、生产、施工及质量...
关于发布内蒙古自治区工程建设地方标准《装配式混凝土建筑技术导则》的通知 各盟市住房和城乡建设局(建委)、各有关单位: 内蒙古建筑科学研究院有限公司、内蒙古北方时代设计研究院股份有限公司和内蒙古工大建筑设计有限责任公司会同相关单位联合编制的《...
国务院有关部门,各省、自治区住房城乡建设厅,直辖市建委及有关部门,新疆生产建设兵团建设局,国家人防办,中央军委后勤保障部军事设施建设局,有关单位: 为落实《国务院关于印装配化施工发深化标准化工作改革方案的通知》(国发[2015]13号)和《...

(欢迎各大媒体转载,全面宣传推广装配式建筑!转载请注明出处)
关于征求《东莞市装配式建筑商品房项目计容建筑面积减免实施细则(征求意见稿)》意见的函(东建函〔2018〕513号) 市装配式建筑领导小组成员单位,各园区、镇街规划建设局,各有关单位: 为促进我市建筑领域节能减排,提高商品房建设的效率和质量,...
各区住房城乡建设委,东城、西城区住房城市建设委,经济技术开发区建设局,各有关行业协会、各有关单位: 为进一步贯彻落实市委市政府《关于全面深化改革提升城市规划建设管理水平的意见》(京发〔2016〕14号)、市政府办公厅《关于加快发展装配式...

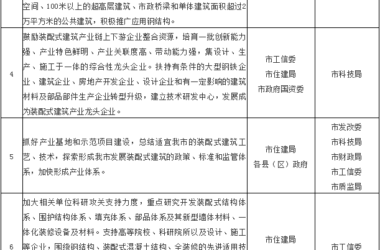
市政办发〔2018〕128号 各县、区人民政府,市政府各部门、直属事业单位,各人民团体,中央、省在银各单位: 为认真贯彻落实《中共中央国务院关于进一步加强城市规划建设管理工作的若干意见》(中发〔2016〕6号)、《国务院办公厅关于大力发展装...
来源:工程建设标准资讯 根据中国工程建设标准化协会印发《2015年第二批工程建设协会标准制订、编制计划》(建标协字[2015]99号)的要求,由中国建筑科学研究院、广州衡煦建筑科技有限公司会同有关单位对完成了工程建设协会标准《装配复合模壳体...
由广州市建设科技委员会办公室、中建四局、广州珠江外资建筑设计院主办,优比咨询承办的“首届广州BIM论坛”于4月21日在白云宾馆成功举办,来自120多家企业的300多人冒雨参加论坛,对论坛组织的专家报告反响热烈,意犹未尽。应与会同行强烈要求,...
建科〔2017〕77号 各省、自治区住房城乡建设厅,直辖市、计划单列市建委,新疆生产建设兵团建设局,各有关单位: 为切实落实《国务院办公厅关于大力发展装配式建筑的指导意见》(国办发〔2016〕71号)和《国务院办公厅关于促进建筑业持续健康发...

《国务院办公厅关于大力发展装配式建筑的》文件发布后,从中央到地方关于发展装配式的政策在2016年相继出台,标准规范的编写和颁布也提上日程。2017年的第一个月,诸多省、市密集出台大力发展装配式建筑的政策,可以预见,2017年度,装配式建筑会...
为全面贯彻落实《国务院办公厅关于大力发展装配式建筑的指导意见》,协调推进我国建筑产业化协同发展与技术进步,中国勘察设计协会正式批准成立建筑产业化分会。6月16日,中国勘察设计协会建筑产业化分会成立大会在京举行。 经大会审议表决,一致通过了中...
近日,住房和城乡建设部标准定额研究所公开了工程建设标准全文在线阅读,大家只要打开国家工程建设标准化信息网,通过指定入口就可以搜索并查看标准的全部内容啦! 这次公开全文阅读的工程建设标准分为国家标准、行业标准、产品行业标准三大类,不仅包括强制...
生态文明建设是中国特色社会主义事业的重要内容,关系人民福祉,关乎民族未来,事关“两个一百年”奋斗目标和中华民族伟大复兴中国梦的实现。党中央、国务院高度重视生态文明建设,先后出台了一系列重大决策部署,推动生态文明建设取得了重大进展和积极成效。...
省、自治区住房城乡建设厅,直辖市建委,国务院有关部门: 为适应建筑业营改增的需要,我部组织开展了建筑业营改增对工程造价及计价依据影响的专题研究,并请部分省市进行了测试,形成了工程造价构成各项费用调整和税金计算方法,现就工程计价依据调整准备有...
2016年《墙体材料行业结构调整指导目录》新鲜出炉,看看你们家产品是被鼓励了还是被限制了? 墙体材料行业结构调整指导目录(2016年本) 一、鼓励发展类 (一)板材类 1.纸面石膏板(工业副产石膏为原料)必须达到GB/T9775要求,同时满...