装配式政策|关于天津市智能建造新技术新产品(第一批)评审结果的公示
各有关单位: 为贯彻落实《天津市智能建造试点城市实施方案》有关要求,加快推动我市智能建造试点城市建设,促进工业化、数字化、绿色化转型升级,以科技创新引领建筑业高质量发展,我委日前联合市工业和信息化局、市科技局共同发布了《市住房城乡建设委市工...
各有关单位: 为贯彻落实《天津市智能建造试点城市实施方案》有关要求,加快推动我市智能建造试点城市建设,促进工业化、数字化、绿色化转型升级,以科技创新引领建筑业高质量发展,我委日前联合市工业和信息化局、市科技局共同发布了《市住房城乡建设委市工...
省住房和城乡建设厅关于发布改善型住宅重点推广应用新技术(第一批)的公告 〔2024〕第5号 为提升改善型住宅性能及品质,根据《建设领域新技术推广应用管理规定》(建设部令第109号),我厅编制了《改善型住宅重点推广应用新技术》(第一批),现予...


近日,南京市产业办发布《关于在我市建设工程中鼓励和引导智能建造技术应用的通知》和首批智能建造适宜技术目录,全面推进南京智能建造试点各项工作,持续提升建设工程工业化、信息化、智能化水平。下月起,南京将对采用智能建造技术的新开工建设项目展开评定...
厦门市住房和建设局关于征集第二批智能建造试点企业和产业基地的通知 各有关单位: 为贯彻落实《厦门市人民政府关于印发智能建造试点城市实施方案的通知》(厦府规〔2023〕6号)等有关要求,推进智能建造产品研发、技术攻关和集成应用,构建智能建造产...
关于向社会公开征求《吉林省加快推动建筑领域节能降碳工作方案(征求意见稿)》 意见的通知 为贯彻落实党中央、国务院工作部署,加快推动我省建筑领域节能降碳工作,如期完成碳达峰碳中和目标任务,我厅组织起草了《吉林省加快推动建筑领域节能降碳工作方案...
关于发布黑龙江省第六批装配式建筑产业基地和示范项目的公告 第1754号 根据《黑龙江省住房和城乡建设厅关于印发(黑龙江省装配式建筑产业基地和示范项目管理办法)的通知》(黑建规范〔2018〕17号),经市(地)推荐,专家评审委员会审查,认定黑...
关于印发《东莞市城乡建设领域碳达峰实施方案》的通知 各有关单位: 《东莞市城乡建设领域碳达峰实施方案》业经市人民政府同意,现印发给你们,请结合工作实际认真贯彻执行。 东莞市住房和城乡建设局 东莞市发展和改革局 2024年7月3日 附件下载:...
湖北省住房和城乡建设厅关于发布湖北省地方标准《装配型附着式升降脚手架安全技术规程》的公告 公告〔2024〕15号 现批准《装配型附着式升降脚手架安全技术规程》(DB42/T2234-2024)为湖北省城乡建设地方标准,自2024年9月14日...
甘肃省住房和城乡建设厅 甘肃省工业和信息化厅 甘肃省市场监督管理局关于开通绿色建材采信应用数据库的通知 甘建科〔2024〕194号 各市州住建局、工信局、市场监管局,兰州新区城建交通局、经济发展局、市场监管局,各有关单位: 为贯彻落实《市场...

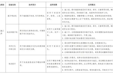
关于印发《福建省智能施工机具、设备设施和建筑机器人推广目录(第一批)》的通知 各设区市住建局、平潭综合实验区交建局: 为贯彻落实《关于加快推进福建省智能建造发展的工作方案》等文件精神,加快推行“机器代工”智能建造模式,引导我省房屋市政工程项...
各有关单位: 为贯彻落实《住房和城乡建设部等部门关于加快发展数字家庭 提高居住品质的指导意见》《广东省住房和城乡建设厅等部门关于印发加快发展数字家庭 提高居住品质若干措施的通知》等文件要求,加快推进全屋智能应用,提升城市建筑品质,培育新的产...
北京市住房和城乡建设委员会 关于印发《北京市建筑绿色发展条例》 行政处罚裁量基准的通知 各区住房城乡建设委(房管局),东城、西城、石景山区住房城市建设委,北京经济技术开发区建设局(综合执法局),机关各处室、各直属单位,各有关单位: 为贯彻落...
摘要│7月10日,上海市住房和城乡建设管理委员会印发《上海市住房和城乡建设管理行业数字化转型实施方案(2024–2026年)》(以下简称《实施方案》),到2026年,基本形成上海“数字住建”“4321”整体框架,初步实现住建行业横向打通、纵...
娄底市住房和城乡建设局 关于印发《娄底市推进新型建筑工业化发展的实施方案(2025-2030年)》的通知 娄建发〔2024〕16号 各县市区人民政府,娄底经开区管委会,市直有关单位: 为全面贯彻落实党的二十大精神,深入贯彻绿色发展理念,加快...
摘要│兰州新区:绿色金融支持范围包括星级绿色建筑、装配式建筑、超低能耗建筑、近零能耗建筑、零碳建筑、既有建筑节能和绿色化改造、绿色建材及相关服务项目。按照取得绿色贷款实际贷款支付利息额的10%、8%和6%分别给予企业奖励。对保险机构按照单笔...

深圳市新型城市基础设施建设试点工作领导小组办公室关于公布深圳市智能建造新技术新产品创新服务典型案例(第一批)的通知 各有关单位: 为贯彻落实《深圳市人民政府办公厅关于印发深圳市智能建造试点城市建设工作方案的通知》(深府办函〔2023〕30号...

住房城乡建设部关于发布国家标准《绿色建筑评价标准》局部修订的公告 现批准国家标准《绿色建筑评价标准》(GB/T50378-2019)局部修订的条文,自2024年10月1日起实施。 局部修订的条文在住房城乡建设部门户网站(www.mohurd...
厦门市住房和建设局关于做好2024年绿色建筑工作的通知 厦住建科〔2024〕3号 各有关单位: 为深化拓展“深学争优、敢为争先、实干争效”行动,按照《福建省住房和城乡建设厅办公室关于做好2024年度住建重点工作的通知》(闽建办综函〔2024...