关于印发《福建省智能施工机具、设备设施和建筑机器人推广目录(第一批)》的通知
各设区市住建局、平潭综合实验区交建局:
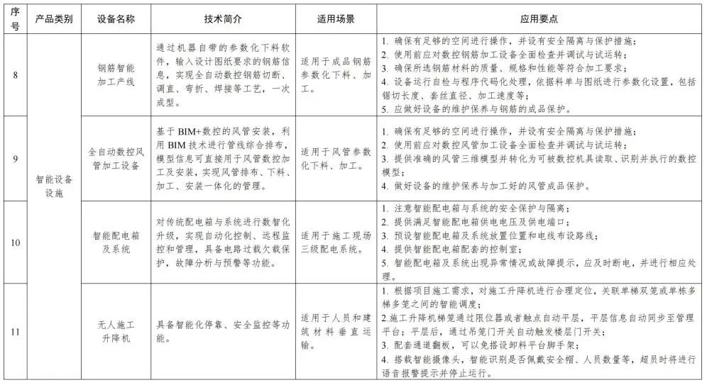
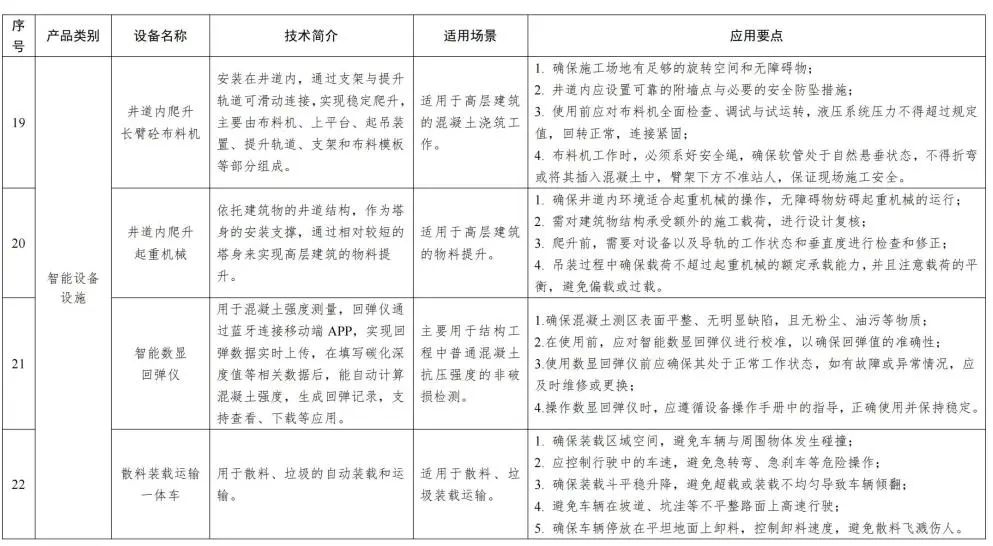
为贯彻落实《关于加快推进福建省智能建造发展的工作方案》等文件精神,加快推行“机器代工”智能建造模式,引导我省房屋市政工程项目科学选用智能建道技术和产品,经广泛征集和论证,省厅汇总了《福建省智能施工机具、设备设施和建筑机器人推广目录(第一批)》,主要包括7款智能施工机具、15款智能设备设施、13款建筑机器人等,现予以印发。
请各地结合智能建造试点、自有工人试点等,指导企业、项目做好推广应用,如有相关问题或经验做法,及时反馈省厅。
附件下载:福建省智能施工机具、设备设施和建筑机器人推广目录(第一批).doc
福建省住房和城乡建设厅
2024年7月2日
微信公众号:xuebim
关注建筑行业BIM发展、研究建筑新技术,汇集建筑前沿信息!
← 微信扫一扫,关注我们+

BIM建筑网







