发达国家早在20世纪四五十年代即对建筑墙体进行革新研究,由小块材料(烧结制品标准砖)向大块墙材转变,大块墙材向轻质板材和复合板材方向转变,即向装配式建筑墙体方向发展。随着建筑工业化的要求,世界发达国家都把建筑部件工厂化预制和装配化施工,作为建筑产业现代化的重要标志。
装配式围护结构有许多优势:
从材料的性能上看,装饰混凝土及其制品的性能和耐久性好,在工艺上,既可以现浇也可以预制,工艺成熟、合理;在规格上,可以做到大尺度、多曲面和模具化生产;在质感上,可以仿效金属、木头等多种效果;在色彩上,几乎所有的颜色,包括金色和银色都可以表现出来。
上海君道住宅工业有限公司
君道住工业作为一家具有体系化研发、专业化设计、集群化生产、信息化管理能力的服务型科技集团,致力于为客户提供包括装配式建筑专项工程项目管理、专项设计、构件生产及采购、吊装咨询、装配式内装与一体的EPCM全过程服务。近日,君道住工携手同济大学与西交利物浦大学共同研发了一款集合“装配式技术、绿色节能技术、个性化设计技术”于一体的集成外墙体系,今天小编就带大家了解一下!
君道住工JSC轻型装配式外墙系统(简称“JSC外墙”),一款集 “装配式技术、绿色节能技术、个性化设计技术”于一体的集成外墙体系,以轻钢龙骨和超高性能混凝土外页板+内页板集合,并填充保温材料复合而成的一种轻量化预制式装配式外墙围护体系。它完美的集成了门窗、防水、保温、外装饰等多种功能,拥有高效的耐污自洁功能。
下面就以绍兴海滨大酒店为案例,分享该项目的技术应用和创新应用。
1. 项目概况
该酒店项目采用装配式钢结构,在设计阶段就邀请装配式建筑生产厂家参与,以提供相关的技术支持,使设计建造一体化的装配式建筑营造策略在本项目中得到全面的体现。同时,通过相关BIM技术,结合装配式建筑部品部件的生产特点,在建筑的标准化构件以及相关的连接节点设计中,特别是对该项目的外围护系统,满足设计需求的同时大大简化了相关的外墙板的种类以及节点类型,极大程度上方便了施工的同时也降低了项目的建造成本。
工程名称:浙江绍兴海滨大酒店
工程地址:绍兴市上虞区长海公路舜园路
工程时间:开工时间2017.5(墙板开竣工时间2017.8~2017.12)
开发单位:浙江绍兴滨海新座酒店管理有限公司
设计单位:浙江东南建筑设计有限公司
施工单位:浙江永胜建设有限公司
构件生产:上海君道住宅工业有限公司
结构形式:装配式轻钢结构装饰保温外墙系统
建筑面积:12900m2,其中:地上11800㎡,地下1100㎡
总高度:30m
建筑层数预制装配式:9层
总投资:约6000万
2. 项目技术应用
本项目楼板为现浇钢筋混凝土,室内隔墙采用加气砖现场砌筑的方式,外墙采用装配式轻钢混凝土组合外墙板。
技术应用情况
· 钢结构作为装配式建筑的主要结构形式
项目主体优先选用环保便捷的钢结构,设计采用螺栓连接节点,其好处是:安装速度快、施工质量容易控制。同时,钢结构系统与围护系统配合紧密、和谐统一,譬如经常被使用的钢柱+外挂墙板系统。
· 借助于BIM技术的信息管理平台
从设计阶段充分统筹设计、施工的技术团队,强化建筑、结构、水暖电等不同专业人员协同配合。通过BIM模型基础上二次开发,结合装配式建筑构件的物料清单构成,形成各个供应商的生产、厂家信息,让PC构件在现场方便工人安装定位、及时了解构件的准确信息,通过装配式建筑构件BIM信息二维码管理系统,能够快速准确地看到构件的参数信息,减低出错率,可提升构件安装的效率。
· 按照相关政策和标准的要求,采用装配式装修
它是一种全新的装修方式,采用干式工法,部品部件在工厂预先制作完成,由产业工人在现场进行组装,质量好,安装速度快,无污染。该项目采用了装饰和结构一体化的集成外墙,其内装修采用集成卫浴、集成吊顶等技术,质量效果比传统工艺要好,成本也可控。
· 预制外墙和窗框是一次成型的
君道住工预制外墙和窗框是一次成型,彻底解决了外窗漏水问题;将大部分湿作业转入工厂,减少了施工扰民,有利于环境保护;板材原料为环保原料在大型工厂里加工而成,出厂时经过严格检测,质量有保证,室内室外均可使用。
· 应用君道机械锚栓抗拒剪承载力计算软件
根据外墙特点、现场需求,君道住工还自主研发了“君道机械锚栓抗拒剪承载力计算软件”。提高了深化设计人员的绘图效率、图纸质量,为概预算工作提供材料统计,并对运输安全提供计算依据。通过在输入参数栏中输入机械锚栓承剪计算所需的必要参数信息,对机械锚栓进行受剪承载力的计算,并自动生成计算书,提高了结构设计人员对承剪型机械锚栓设计的工作效率,并对其设计的可靠性提供计算依据。
3. 项目创新点
目前在建筑工业化领域,配合框架结构(包括砼框架结构和钢结构)的外围护系统主要为砼外挂墙板,但实心的外挂墙板重量太重,很难大规模使用。
在华东区域,应用较多的是砼夹心外挂墙板,但内外页砼层墙体自重大(300kg/m2以上),导致主体结构的含钢量增多,而且比幕墙重太多也存在一定装配式结构的安全问题;另外还存在外装饰效果单一,冷桥结露等薄弱环节。
因此,针对轻质高强且个性化的需求,君道住工研发出一种高性能的一体化轻钢结构外墙系统,完美的复合了结构、保温、隔声、防火、防渗漏等功能性要求,同时充分体现建筑的外立面效果。
一体化轻钢结构外墙系统
该外墙系统由5cm厚清水混凝土外饰面、外页墙、轻钢骨架(内含保温)、内页墙组成。外饰面可以根据具体项目由设计人员选定,泡沫砼保温材料填满轻钢骨架,内页墙可采用钢筋网加防裂水泥砂浆。外墙系统与主体结构采用挂式连接,下端受力,上端主要起固定作用。连接节点由挂件及支座组成,挂件需预埋入墙板内并与轻钢连接,支座焊接于主体结构板上。
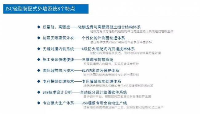
上图为外墙系统特点为八大核心技术。其整体特征为:
1.轻质化:单位外墙重量只有200kg/m2,比传统外墙平均减少近40%。
2.高强化:外墙纤维高强混凝土板的抗弯强度比普通混凝土的要高,可以抵御更大的风荷载及地震力,安全可靠。
3.个性化:外装饰面完成多种常用外墙硬饰面材料的反打工艺,装饰混凝土外观完成多种差异化装饰效果。
4.断热性好:断热栓钉轻钢钢架是该外墙体系的主要支撑结构,是由水平向、竖向的轻钢杆件连接而成。主要布置在墙板的四周、窗洞的四周。我们准备通过一种断热栓钉将外侧高强砼板和轻钢钢架进行有效连接,并使得轻钢件和外叶砼层有1公分的间隙,高强砼的自重荷载和承受的风荷载通过栓钉传递,栓钉嵌入高强砼内深度需达到一定的锚固要求。
5.一体化:外装饰、结构龙骨、保温材料、内装饰、窗户等外围护材料高度集成,达到100%整合。
JSC外墙系统与内装系统零距离对接
君道住工的JSC轻型外墙系统能灵活结合建筑主体结构,并与君道强大内装设计体系相互协作,可以在项目初期的内装饰设计中与外围护系统有机结合,在优化设计方面具有卓越的整体性优势。
众所周知,内装设计理念需要结合该项目日后经营需求来定位与设计,在项目初期会有大量可预留深化设计空间,君道集成内装系统在初期外围护系统定制完成后可以多维度预留空间,让设计变得更为人性化和具灵活性。
君道内装系统以“创新室内精装修方式、高技术一站式全面解决方案”为设计和安装理念,百分百装配式内装,让居室空间更加绿色、环保,施工周期精确,而且比传统装修短,干作业施工更为便捷,后期维护也更为可靠和简单。
君道自主研发JSC轻型外墙体系更是可满足不同主体结构技术要求,同时,可根据建筑师们的创意设计,定制美观的“建筑外衣”,“量体裁衣”,工厂预制生产,成品现场吊装,成品部品部件二维码可跟踪构件生产整体流程,让“外衣”有质保效果。
君道外墙与内饰零距离对接,制定外围护系统方案同时,内装系统中机电、管路、设备等可预留设计。内装变得不再需要反复因为结构、因为外围护等诸多不可控因素而局限空间创意,让空间设计师不断由于功能局限而不断退让,更改第一灵感的设计,让作品留有遗憾。
君道住工愿成为一家建筑全产业链服务体系完整的企业,“让建造更简单,让建筑更精彩”,使生活更美好。
君道JSC系统里智能科技设计
君道住工在信息化时代推出的美好家居生活解决方案,通过有线与无线相连,融合智能面板控制体系,打造生态智能化的场景式智慧家居生活体验。
君道智能家居系统解决方案从安全、健康、便利、节能的多角度考虑,JSC外墙可设计风雨感应三叶感知系统,能根据气候变化,开合窗户以及调节新风系统,真正能体验到智慧和科技带来的满足感。

BIM建筑网










