关于公布2024年度南京市智能建造试点项目名单的通知
江北新区、各区建设行政主管部门,各有关单位:
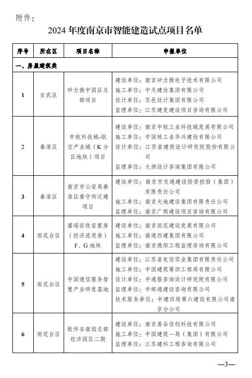
根据《市政府关于加快推进智能建造与新型建筑工业化协同发展的实施意见》(宁政规字〔2023〕4号)和《南京市智能建造试点城市实施方案》(宁建筑产业办〔2023〕21号),市建委组织开展全市2024年度智能建造试点项目申报评选工作。经试点项目承担单位自愿申报、初审、专家评审和公示等程序,现对17个2024年度南京市智能建造试点项目予以公布(名单详见附件)。
自公布之日起,各试点项目承担单位要严格按照实施方案落实各项试点目标任务,及时总结试点经验做法,切实提高智能建造水平,并按要求每半年报送智能建造试点工作开展情况总结及下一步工作计划,同时应妥善做好与智能建造实施情况相关的各项印证资料收集、存档备查工作。
附件:2024年度南京市智能建造试点项目名单
南京市城乡建设委员会
2024年8月27日
附件下载:宁建建监字〔2024〕184号关于公布2024年度南京市智能建造试点项目名单的通知.pdf
微信公众号:xuebim
关注建筑行业BIM发展、研究建筑新技术,汇集建筑前沿信息!
← 微信扫一扫,关注我们+

BIM建筑网



