装配式|2017住建部将推进造价改革
混凝土与水泥制品网 1月17日,住房和城乡建设部标准定额司率先公布2017年工作要点,透过工作要点,不难发现建筑业标准将迎来重大变革,标准作为行业发展的重要基础,其变革方向也能在一定程度上体现出行业发展的趋势。度川管理研究部对工作要点进行了...

装配式|建筑装配式与被动式绿色建筑的対话
目前,装配式建筑蓬勃发展。住建部也将“全面推进装配式建筑”列为全国建设领域2016年度的八大重点工作任务之一。同时,绿色也成为新时期建筑业五大发展理念之一,成为新时期四大建筑方针之一。 被动式建筑基于被动式设计,其超低能耗的特点契合绿色的发...

装配式|一文看懂:钢结构工程安装详细步骤
今天与大家分享一篇钢结构工程基础知识——钢结构安装,希望能对大家有所帮助。 (欢迎各大媒体转载,全面宣传推广装配式建筑!转载请注明出处)
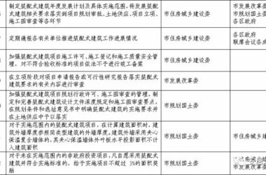
装配式|重磅!浙江又发布推进建筑工业化新措施,这次是温州!
公 示 根据市政府要求,为贯彻中央和省委省政府、市委市政府城市工作会议精神,落实《浙江省绿色建筑条例》、《浙江省人民政府办公厅关于推进绿色建筑和建筑工业化发展的实施意见》(浙政办发〔x日起施行,有效期至2020年12月31日。 温州市人民政...

装配式|变天!明年起郑州总建面10万平以上住宅要为装配式建筑,市内五区和四个开发区重点推进(附文件)
编者按 郑州房地产市场要变天啦!!! 2月23日,《郑州市人民政府关于大力推进装配式建筑发展的实施意见》在市政府网站公布。《实施意见》提出,到2020年,全市装配式建筑(预制率不低于20%,装配率不低于50%,下同)占新建建筑的面积比例达到...

装配式|一图读懂国务院《关于促进建筑业持续健康发展的意见》
(欢迎各大媒体转载,全面宣传推广装配式建筑!转载请装配式房屋注明出处)
装配式|第一时间解读:《关于促进建筑业持续健康发展的意见》(推荐阅读)
栏目/我是造价人 文/茅洪斌、张建荣 上海东方投资监理有限公司 前言 日前,国务院办公厅下发了《关于促进建筑业持续健康发展的意见》(以下简称“意见”),为此,本微信平台特邀茅洪斌老师对此进行解读与点评。 一、导论:建筑业迎来重大变革 该意见...
装配式|重磅!满怀信心迎接建筑业健康发展的春天
《关于促进建筑业持续健康发展的意见》 21日,国务院印发《关于促进建筑业持续健康发展的意见》(国办发〔足额发放工人工资。将存在拖欠工资行为的企业列入黑名单,对其采取限制市场准入等惩戒措施,情节严重的降低资质等级。建立健全与建筑业相适应的社会...

装配式|现场讲解,全面解析碧桂园SSGF新建造技术!
碧桂园SSGF▪建造新技术! SSGF新建造技术是碧桂园集团推行的全新建造工艺,“SSGF”囊括了自愈合防水、爬架、铝模、全现浇外墙、高精度墙面、预制墙板、楼层节水系统、全穿插施工、高压水枪拉毛、PVC墙纸、整体卫浴、PC预制...
装配式|最新《装配式建筑工程消耗量定额》解读与点评(推荐阅读)
文/茅洪斌张建荣 | 上海东方投资监理有限公司 前言 23日,住房城乡建设部正式发布《装配式建筑工程消耗量定额》。为此,本文平台特邀工程造价的人员专门对《装配式建筑工程消耗量定额》进行解读。 一、装配式定额的嬗变 之前造价人员遇到装配式建筑...

装配式|在住房城乡建设部于27日召开的促进建筑业持续健康发展新闻发布会上,住房城乡建设部副部长易军指出,建筑业是我国国民经济的支柱产业、传统产业、基础性产业和朝阳产业,党中央、国务院高度重视建筑业改革发展,所以,国务院办公厅日前印发了《关于促进建筑业持续健康发展的意见》(以下简称《意见》)。这是建筑业改革发展的顶层设计,从深化建筑业简政放权改革、完善工程建设组织模式、加强工程质量安全管理、优化建筑市场环境、提高从业人员素质、推进建筑产业现代化、加快建筑业企业“走出去”7个方面提出了20条措施,对促进建筑业持续健康
在住房城乡建设部于27日召开的促进建筑业持续健康发展新闻发布会上,住房城乡建设部副部长易军指出,建筑业是我国国民经济的支柱产业、传统产业、基础性产业和朝阳产业,党中央、国务院高度重视建筑业改革发展,所以,国务院办公厅日前印发了《关于促进建筑...

装配式|教科书般的“预制装配式建筑施工教学片”,值得收藏!
以上海东新区康航基地C-04-01地块项目为例,系统介绍了装配式结构体系安装施工要点。 内容要点: 实物样板→外景→进场前对工人交底→构件进场验收及起吊堆放→吊装外墙板→墙板钢筋绑扎→吊装内墙板→吊装叠合装配式房屋板→吊装空调板→封闭梁楼板...

装配式|北京市人民政府办公厅 关于加快发展装配式建筑的实施意见
为深入贯彻落实《国务院办公厅关于大力发展装配式建筑的指导意见》(国办发〔15日起,新纳入本市保障性住房建设计划的项目和新立项政府投资的新建建筑应采用装配式建筑。 2.自15日起,通过招拍挂文件设定相关要求,对以招拍挂方式取得城六区和通州区地...

装配式|你不知道的▪装配式建筑,一文明白装配式建筑全过程!
你不知道的▪装配式建筑 装配式建筑以环保、节能、施工速度快著称,因此国家大力推广装配式建筑,那么,装配式建筑是什么?装配式建筑是如何生产的?现场又是怎样施工的?要想知道答案就一起来看看吧装配式建筑。 一.为什么装配式建筑被追捧...

装配式|最大积木玩具厂商乐高宣布进军装配式建筑
拍完《乐高大电影》,世界最大积木玩具厂乐高又有了什么新目标? 拒英国《每日邮报》报道,乐高集团总裁兼首席执行官约恩·维格·克努德斯托于丹麦哥本哈根宣布乐高将进军装配式建筑领域。 克努德斯托表示,“乐高一直服务于人类精神领域,在玩具及影视行业...
装配式|刘东卫:装配式建筑标准规范的“四五六”特色
由住房和城乡建设部负责管理,中国建筑标准设计研究院(以下简称“标准院”)牵头编制了《装配式混凝土建筑技术标准》GB/T 51231-1日起实施。特请两本标准的主要编制专家刘东卫为您深度解读标准的“四五六”特色。 改革开放以来,建筑业成为...

装配式|十三五国家重点研发计划项目“工业化建筑设计关键技术”和“预制装配式混凝土结构建筑产业化关键技术”课题启动暨实施方案论证会顺利召开
摘 要 10日,中国建筑股份有限公司作为项目承担单位、重庆大学作为课题(子课题)承担单位的国家重点研发计划项目下属的4个课题(子课题)集中启动暨实施方案论证会在重庆大学顺利召开。4个课题(子课题)分别为“工业化建筑设计关键技术”项目下属“研...

装配式|装配式预制构件分类及施工全流程BIM演示!超震撼
装配式建筑简介装配式建筑是指用预制的构件在工地装配而成的建筑。这种建筑的优点是建造速度快,受气候条件制约小,节约劳动力并可提高建筑质量。 装配式建筑的特点 1. 大量的建筑部件,比如外墙板,内墙板,叠合板,阳台,空调板,楼梯,预制梁,预制柱...

装配式|国务院推动建筑业改革“顶层设计”落地
日前,国务院办公厅印发《关于促进建筑业持续健康发展的预制装配式意见》(以下简称《意见》),在业内外引起强烈反响,业内人士更是欢欣鼓舞。从该“事件”本身和相关内容两个方面来看,该《意见》都将对未来建筑业健康发展产生积极而深远的影响。 以“顶层...

装配式|住房和城乡建设部科技与产业化发展中心文林峰副主任带队考察玉林市装配式建筑及新型绿色建材产业发展
摘 要 为加快推进玉林市装配式建筑及绿色建材产业发展,住房和城乡建设部科技与产业化发展中心(住宅产业化促进中心)文林峰副主任带领调研组,于14日—16日对玉林市装配式建筑及现代绿色建材产业基地建设情况进行了调研。在玉林期间,广西自治区党委常...

BIM建筑网









